Question: (a) Draw a picture that shows the integer binary search tree that results when the following numbers are inserted into a new, empty binary search
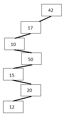
(a) Draw a picture that shows the integer binary search tree that results when the following numbers are inserted into a new, empty binary search tree in the order given: 42 17 10 50 15 20 12
Wouldn't this technically work:

How do I know when to move back up the tree again to link numbers to nodes that aren't currently leaves?
Thanks!
42 17 10 50 15 20 12
Step by Step Solution
There are 3 Steps involved in it
Get step-by-step solutions from verified subject matter experts
