Question: Although our text identifies three steps in the control process, I believe the author overlooks the first step; establish a standard. In your opinion, which
- Although our text identifies three steps in the control process, I believe the author overlooks the first step; establish a standard. In your opinion, which is the most important step? Why?
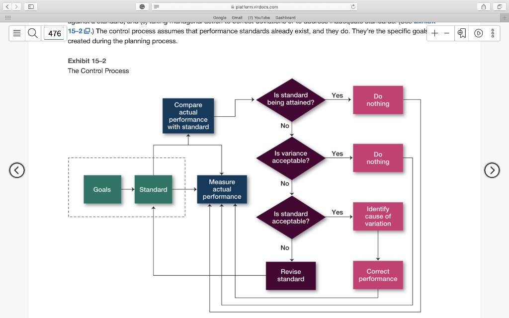
Control process: A three step process of measuring actual performance, comparing actual performance against a standard, and taking managerial action to correct deviations.
Step by Step Solution
There are 3 Steps involved in it
Get step-by-step solutions from verified subject matter experts
