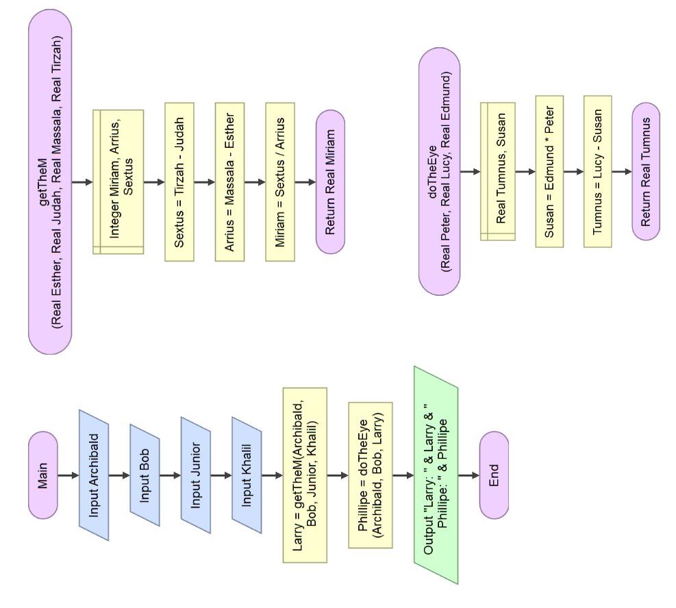
Question: Analyze the modular program seen in the pdf attachment and enter the values reported out for Larry and Phillipe when the following values are entered


Analyze the modular program seen in the pdf attachment and enter the values reported out for Larry and Phillipe when the following values are entered for these variables: ModularProgramAnalysis.pdf Larry Phillipe
Step by Step Solution
There are 3 Steps involved in it
Get step-by-step solutions from verified subject matter experts
