Question: As discussed in class Cyclomatic complexity is a method to test all basis paths. It is a form of white box testing that is commonly
As discussed in class Cyclomatic complexity is a method to test all basis paths. It is a form of white box testing that is commonly used manually and automatically.
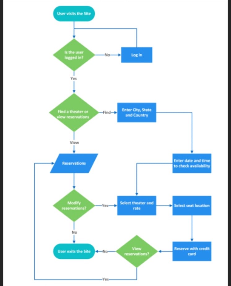
You are asked to covert the following flowchart into a flow graph. Draw the flow graph properly with nodes merged where possible.
Find the number of basis paths using three different methods as discussed in class.
List all possiblebasispaths
Step by Step Solution
There are 3 Steps involved in it
1 Expert Approved Answer
Step: 1 Unlock
Question Has Been Solved by an Expert!
Get step-by-step solutions from verified subject matter experts
Step: 2 Unlock
Step: 3 Unlock
