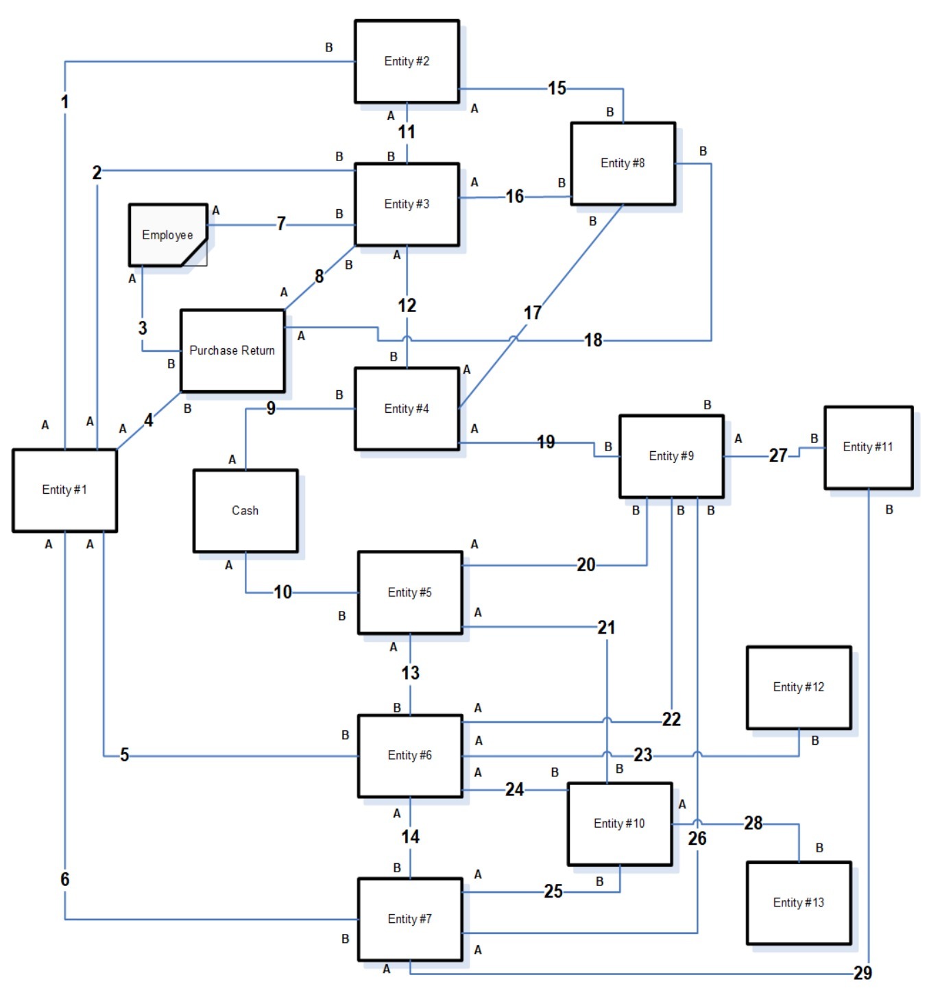
Question: B Entity #2 15 A B B Entity #8 B Entity #3 16 B R Employee A B A 8 4 12 17 18 Purchase

Step by Step Solution
There are 3 Steps involved in it
1 Expert Approved Answer
Step: 1 Unlock
Question Has Been Solved by an Expert!
Get step-by-step solutions from verified subject matter experts
Step: 2 Unlock
Step: 3 Unlock
