Question: Based on the following network diagram Write the constraints for node 7 7 x 37 + 7 x 47 = 150 x 37 + x
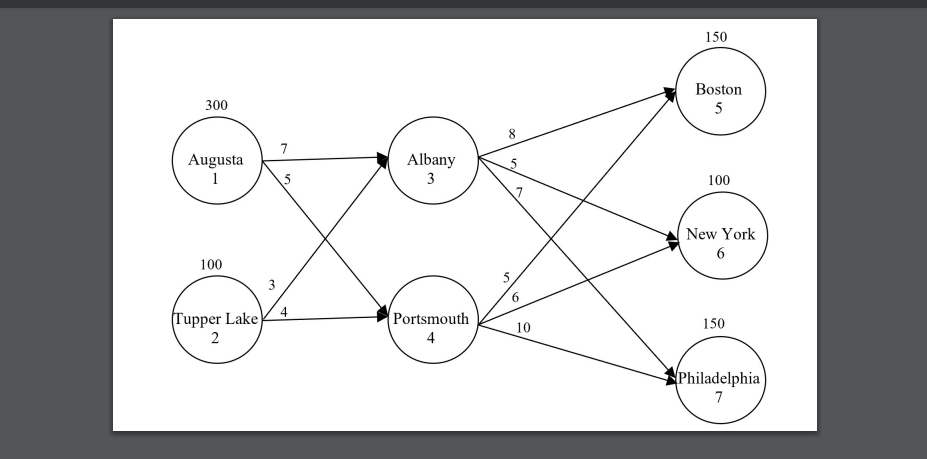
Based on the following network diagram

Write the constraints for node 7
| 7x37 + 7x47 = 150 | ||
| x37 + x47 = 150 | ||
| x73 + x74 = 150 | ||
| x37 + x47 150 |
Step by Step Solution
There are 3 Steps involved in it
1 Expert Approved Answer
Step: 1 Unlock
Question Has Been Solved by an Expert!
Get step-by-step solutions from verified subject matter experts
Step: 2 Unlock
Step: 3 Unlock
