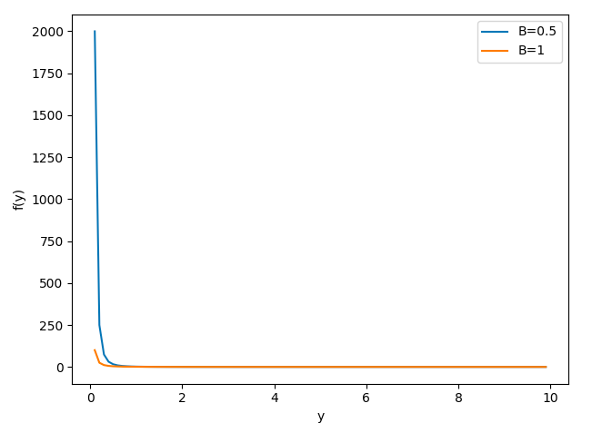
Question: Based on the graph, please help with 8 & 9. I'm not too sure what they're asking. fQuestion 8: Based on the plot in the
Based on the graph, please help with 8 & 9. I'm not too sure what they're asking.


\fQuestion 8: Based on the plot in the previous question only, if you knew that the expected value of Y existed for only one of these two parameter sets, which parameter set would it be? - B=0.5, p=q=1 - B=p=q=1 none of the above Question 9: (continuing with the same Y, but no longer referring to the plot) E[Y] exists if - p1 - Bq1 - q1 - none of the above
Step by Step Solution
There are 3 Steps involved in it
Get step-by-step solutions from verified subject matter experts
