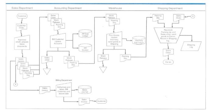
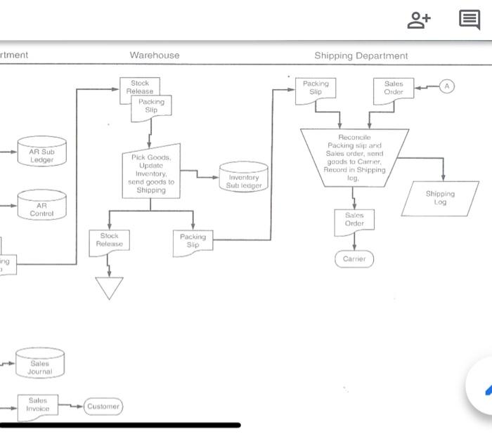
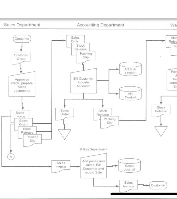
Question: both A and B please Question 2 (11 marks) The given system flowchart (as in Figure 1) presents different business activities and data processing operations



Question 2 (11 marks) The given system flowchart (as in Figure 1) presents different business activities and data processing operations involved in the revenue cycle. (a) Describe at least five (05) control weaknesses depicted in the system flowchart. (05 marks) . () (b) Discuss the risks associated with the control weaknesses in identified in (a). (06 marks) ANSWER: : Section - - Egg H Figure 1 System Flowchart for Question 2 Question 2 (11 marks) The given system flowchart (as in Figure 1) presents different business activities and data processing operations involved in the revenue cycle. (a) Describe at least five (05) control weaknesses depicted in the system flowchart. (05 marks) (b) Discuss the risks associated with the control weaknesses in identified in (a). (06 marks) ANSWER: Section Figure 1 System Flowchart for Question 2 Sales Department Accounting Department Warehouse Shipping Department *** Cum funny Wh #chd xx Gal . s Sales Department Accounting Department Wa Customer Stoc Reled P Sales Order Stock Release Packing Slip Customer Order AR Sub Pich Ledger Iny Approves credit prepare Sales documents Bill Customer Update Accounts send SI AR Control Stock Release Sales Order Sales Invoice Sales Order Stock Rolease Packing Slip Stock Release Packing Sip Billing Department Sales Invoice Add prices and taxes. Bill Customer and record Sale Sales Journal Sales Invoice Customer Customer 8+ rtment Warehouse Shipping Department Stock Release Packing Slip Sales Dider A Packing Slip AR Sub Lediger Pick Goods Update Inventory send goods to Shipping Reconcile Packing silip and Sales order, and goods to Currier Record in Shipping 10 Inventory Suttledger Shipping Log AR Control Salon Order Slock Release Packing Sup Carrier ng Sales Journal Salus Invoice Customer Question 2 (11 marks) The given system flowchart (as in Figure 1) presents different business activities and data processing operations involved in the revenue cycle. (a) Describe at least five (05) control weaknesses depicted in the system flowchart. (05 marks) (b) Discuss the risks associated with the control weaknesses in identified in (a). (06 marks) ANSWER: Section Figure 1 System Flowchart for Question 2
Step by Step Solution
There are 3 Steps involved in it
Get step-by-step solutions from verified subject matter experts
