Question: By referring to this flowchart, build a program using c language in Microchip studio . The microcontroller that we are using is ATMEGA 6 4
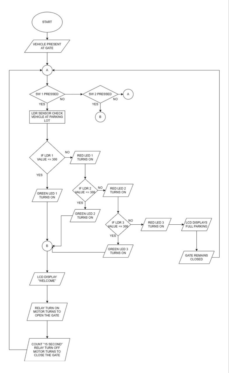
By referring to this flowchart, build a program using c language in Microchip studio The microcontroller that we are using is ATMEGA This is a parking occupancy system that needs to be done using an ldr sensor Basically the concept is that we fix a ldr sensor on parking spots each slot has one ldr sensor and then when the car parks on the slot, automatically less light will enters ldr sensor meaning that the spot is occupied. And more light enters the ldr it means the parking spot is empty. Also we are going to use motor DC Motor to control the gate. At the gate we have a switch At the gate we have a switch, where when driver press, the gate opens and the display shows welcome. But the gate doesn't open if the parking is full. There are total leds at the parking, at each parking spot, red and green led to indicate the parking spot is available or not. If the parking is not available it shows red light and vise versa.
Build the program in Microchip Studio using C language and schematic using Proteus software, simulate and demonstrate a working system.
Implement your project by using the AVR AtmegaA development board prior to the project demonstration.
Please add an interrupt extra switch where we can manually open and close the gate. You may use Rotary Encoder to control the dc motor's angle to just open degree.
Step by Step Solution
There are 3 Steps involved in it
1 Expert Approved Answer
Step: 1 Unlock
Question Has Been Solved by an Expert!
Get step-by-step solutions from verified subject matter experts
Step: 2 Unlock
Step: 3 Unlock
