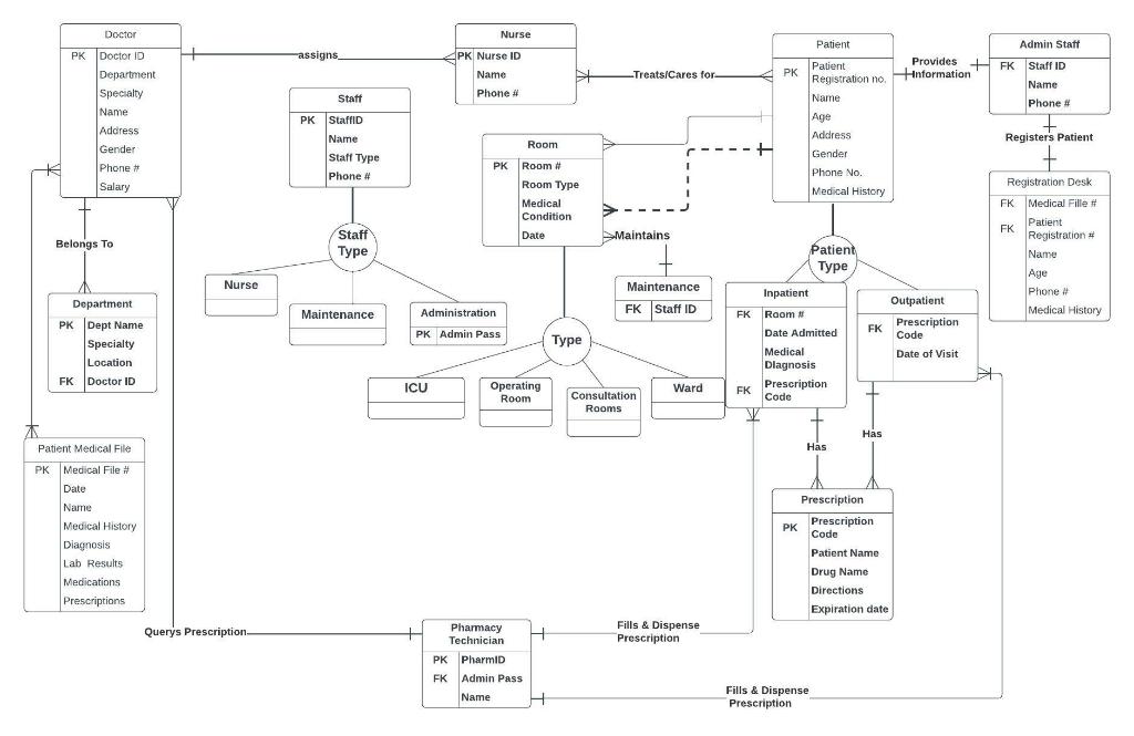
Question: Can i get a data schema for this EER diagram Doctor Nurse assigns PK Nurse ID Name Phone # M TreatsiCares for PK Staff PK
Can i get a data schema for this EER diagram

Step by Step Solution
There are 3 Steps involved in it
1 Expert Approved Answer
Step: 1 Unlock
Question Has Been Solved by an Expert!
Get step-by-step solutions from verified subject matter experts
Step: 2 Unlock
Step: 3 Unlock
