Databases Questions and Answers June 30, 2019

Expert-verified solutions to help you succeed

Showing 1100 - 1200 of 1501
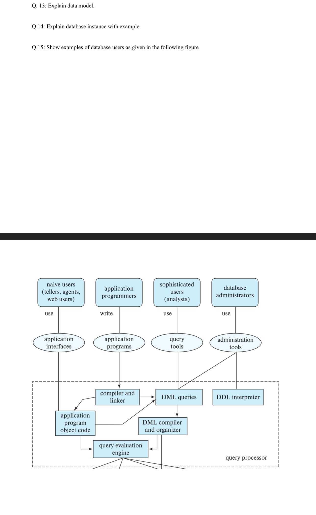
  • 12 / 16