Question: Consider the process of selecting and registering for classes in a semester. Create a process diagram in Visio to show how you go about doing
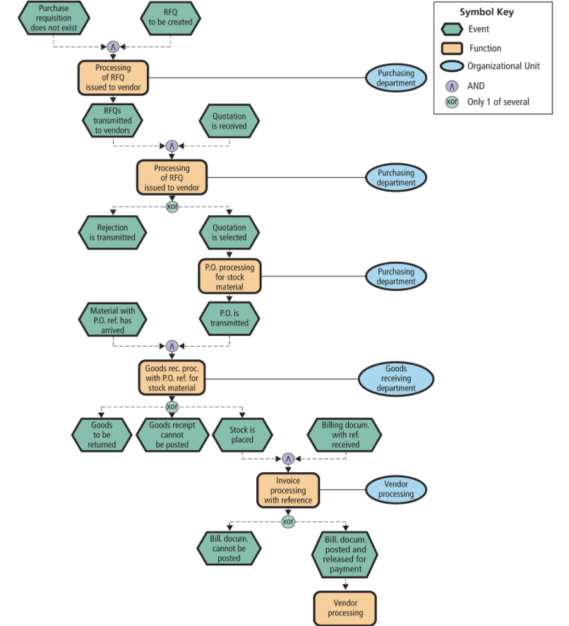
Consider the process of selecting and registering for classes in a semester. Create a process diagram in Visio to show how you go about doing this (see figure below)

Step by Step Solution
There are 3 Steps involved in it
Get step-by-step solutions from verified subject matter experts
