Question: Consider the process shown below: Each flow unit spends 10 minutes at process 1. It is then split into 2 parts: part 1 spends 15
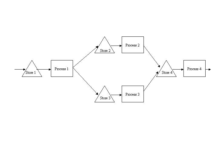
Consider the process shown below:

Each flow unit spends 10 minutes at process 1. It is then split into 2 parts: part 1 spends 15 minutes at process 2 and part 2 spends 12 minutes at process 3. In process 4, the two parts that were split after process 1 are reunited into a single unit. Depending on the type of flow unit, 20% of the flow units will spend 8 minutes at process 4, 30% will spend 12 minutes at process 4, and the remaining 50% will spend 9 minutes at process 4.
A) What is the theoretical flow time of the process?
B) If the actual wait times at the buffers are 6 minutes at store 1, 8 minutes at store 2, 14 minutes at store 3, and 5 minutes at store 4 (regardless of unit type), what is the flow time efficiency?
C) Suppose the average unit has to pass through the first process 1 and times (assume the wait time at store 1 is still 6 minutes). Recalculate both the theoretical flow time and the flow time efficiency.
D) Ignore the information in part C. Suppose that process 1 can process as many as 2 units at a time. Recalculate both the theoretical flow time and the flow time efficiency.
Step by Step Solution
There are 3 Steps involved in it
Get step-by-step solutions from verified subject matter experts
