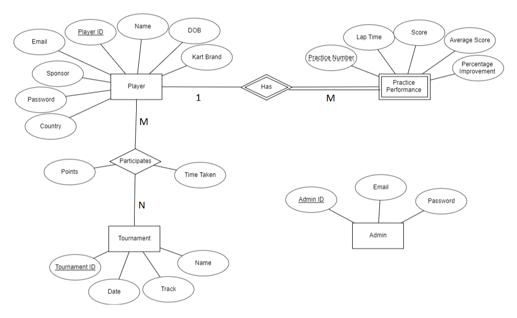
Question: Convert into Normalization and Write every steps of this. Convert into Normalization Name Player ID DOB Score Lap Time Email Average Score Kart Brand Practice
Convert into Normalization and Write every steps of this. Convert into Normalization
Name Player ID DOB Score Lap Time Email Average Score Kart Brand Practice Number Percentage Improvement Sponsor Player Has Practice Performance Password 1 M M Country Participates Points Time Taken Email Admin ID Password N Admin Tournament Name Tournament ID Date Track
Step by Step Solution
There are 3 Steps involved in it
Get step-by-step solutions from verified subject matter experts
