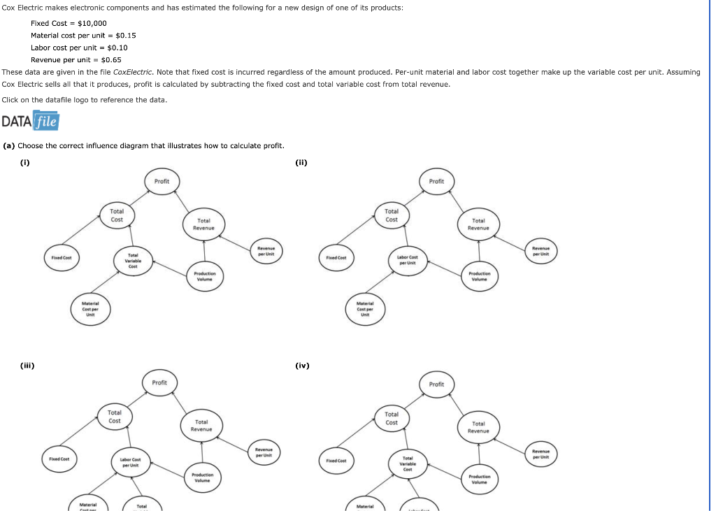
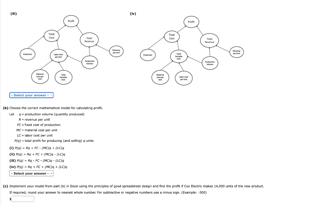
Question: Cox Electric makes electronic components and has estimated the following for a new design of one of its products: Fixed Cost =$10,000 Material cost per


Cox Electric makes electronic components and has estimated the following for a new design of one of its products: Fixed Cost =$10,000 Material cost per unit =$0.15 Labor cost per unit =$0.10 Revenue per unit =$0.65 Cox Electric sells all that it produces, profit is calculated by subtracting the fixed cost and total variable cost from total revenue. Click on the datafile logo to reference the data. DATA (a) Choose the correct influence diagram that illustrates how to calculate profit. (i) (ii) (ii (iv) (I (iv) (b) Choose the correct mathematical model for calculating profit. Let q= production volume (quantity produced) R= revenue per unit FC= fixed cost of production MC= material cost per unit C= labor cost per unit P(q)= total profit for producing (and selling) q units (i) P(q)=Rq+FC(MC)q+(LC)q (ii) P(q)=Rq+FC+(MC)q(LC)q (iii) P(q)=RqFC(MC)q(LC)q (iv) P(q)=Rq+FC+(MC)q+(LC)q (c) Implement your model from part (b) in Excel using the principles of good spreadsheet design and find the profit if Cox Electric makes 14,000 units of the new product. If required, round your answer to nearest whole number. For subtractive or negative numbers use a minus sign. (Example: -300)
Step by Step Solution
There are 3 Steps involved in it
Get step-by-step solutions from verified subject matter experts
