Question: CREATE A Bank Management system IN JAVA. REQUIREMENTS ARE GIVEN BELOW. Objectives Apply OOP concepts (Inheritance and Polymorphism) Design appropriate GUI and event handling. Identify
CREATE A Bank Management system IN JAVA. REQUIREMENTS ARE GIVEN BELOW.
Objectives
- Apply OOP concepts (Inheritance and Polymorphism)
- Design appropriate GUI and event handling.
- Identify classes from a given domain.
- Identify is-a/has-a relationship among the classes identified for a domain
- Define Interfaces.
- Apply run-time polymorphism.
- Apply Exception Handling.
Introduction
Banking System
xyz Bank is a bank which provides banking services to its customers, it is spread across country having more than 500 branches. It uses software product to serve customers and it uses it to automate creating different type of accounts services like Savings account and provident fund account. The customer can deposit, withdraw, or transfer money from one account to another account. The application is used by bank itself and customers.
Note:
- Do not include extra instance variables or member methods in the given class.
- Do typecasting wherever appropriate.
- Define constructors in class hierarchy properly
- Define getter/setter methods wherever applicable
- The customer can deposit/withdraw amount from SavingsAccount but he can only transfer amount to ProvidentFundAccount.
Task:
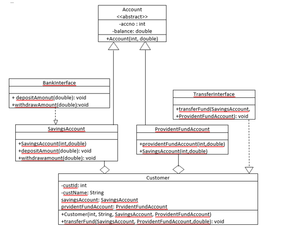
Write a java program to implement the class diagram below.

Account > -accno : int -balance: double +Account(int, double) BankInterface Transferinterface + depositAmonut(double): void +withdrawAmount(double):void +transferFund Savings Account +Provident FundAccount): void Provident FundAccount Savings Account +Savings Account(int.double) +depositAmount(double): void +withdrawamount(double): void +providentFundAccount(int double) + Savings Account (int.double) K Customer -custid:int -custName: String savingsAccount: Savings Account prvident FundAccount: PrvidentFundAccount +Customer(int, String, Savings Account, Provident FundAccount) +transferFund Savings Account, Provident Fund Account double): void
Step by Step Solution
There are 3 Steps involved in it
Get step-by-step solutions from verified subject matter experts
