Question: Creating a Pay Base Structure Your assignment for week 4 is to assume you are a compensation analyst at L & M Engineering, Inc. You
Creating a Pay Base Structure
Your assignment for week 4 is to assume you are a compensation analyst at L & M Engineering, Inc. You have been assigned to create a simple base pay structure. You will use the attached Base Pay Structure Chart to present your design to executives. Note that the first pay grade of the chart has been completed for you. It may help to use the chart as a reference as you move through the parameters introduced below.
Guidelines
The CEO and VP Human Resources have given you these parameters.
The pay structure does not include top executive compensation. The CEO is not on the pay grade chart.
The minimum starting full-time pay is $25,000 per year or a little over $12 per hour. A 52-week year has 2,080 hours.
The pay structure will consist of fifteen pay grades.
Each grade represents a pay range of $20,000. Therefore, the pay range for Grade 1 will be 25,000-$45,000.
There are five steps in each grade. Employees who stay in the same grade may progress up the steps until they reach the maximum end of the range. For simplicitys sake, each step up in pay within a grade is equal to $4000. Therefore, if an employee performs well and moves up a step within Grade 1, he or she will then make $29,000 base pay. If the same employee performs well again and moves up another step within Grade 1, he or she will then make $33,000 base pay.
For simplicity sake, the midpoint of one grade will become the starting point (point of overlap) for the next grade. So, given that the pay range for Grade 1 is $25,000 - $45,000. The midpoint would be $37,000. The Grade 2 pay range would therefore begin with $37,000 and end $57,000. Grade 3 would begin with the midpoint of Grade 2 ($49,000) and end with $69,000. You can calculate the rest.
Your Assignment
1Complete the Base Pay Structure Chart.
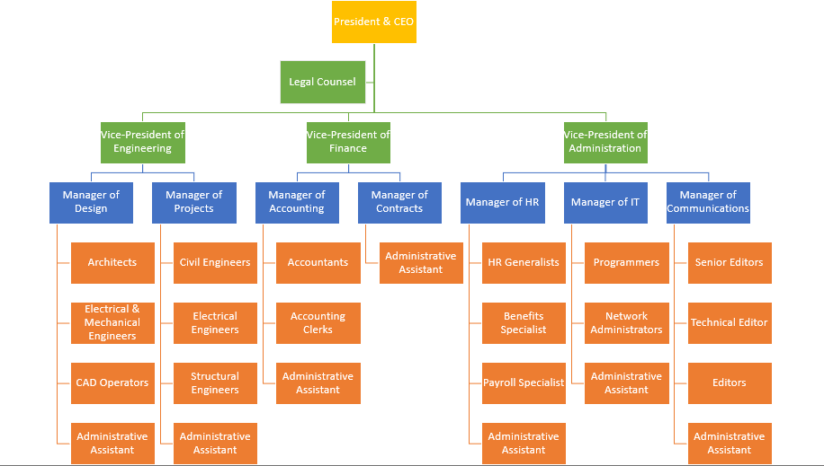
2Now, relate the organization chart of L & M Engineering Inc. to the pay grades on your chart. See the right-hand column on the Base Pay Structure Chart. Use this column to list jobs on the organization charts that you believe would fit in this pay grade. Be sure to indicate whether the employee is exempt or non-exempt. Obviously, you will be making assumptions and using your best judgment as well as following the legal guidelines.. You may not have a title for every one of the grades. Be sure to give explanations and rationale for your decisions.

L \& M Engineering Inc. Pay Structure
Step by Step Solution
There are 3 Steps involved in it
Get step-by-step solutions from verified subject matter experts
