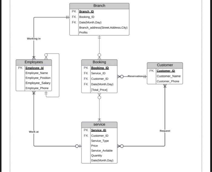
Question: DATA BASE I need you to convert this ERD below to relational like the second pic as fast as possible please relational if the images
relational

curbent atrepe \begin{tabular}{|c|c|c|} \hline placement ing & nurotionestl & aropetor \\ \hline 4 \end{tabular} detivery. custoner \begin{tabular}{|c|c|c|c|c|} \hline cus Id & cuspane & ctig & ineot & cisstone \\ \hline \end{tabular} Horpe
Step by Step Solution
There are 3 Steps involved in it
Get step-by-step solutions from verified subject matter experts
