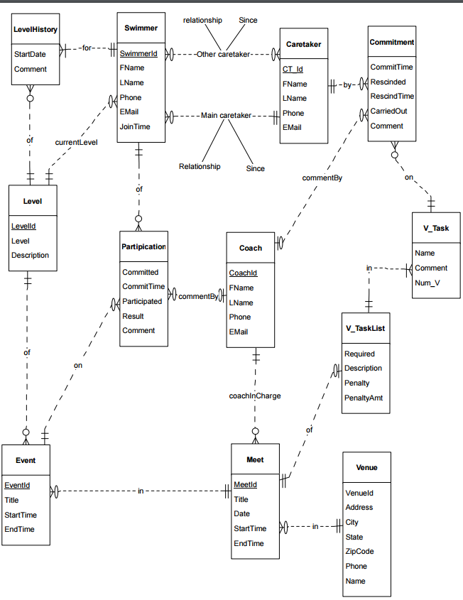
Question: Database (1) Using the suggested ERD solution of Homework #4 (not your own solution) and the specification of HW #4, construct the relation schemas to
Database


(1) Using the suggested ERD solution of Homework #4 (not your own solution) and the specification of HW #4, construct the relation schemas to implement the ER diagram for Clear Lake Youth Swimming Team Management System (CLYSTMS). For each relation, underline the PK and list: 1) all candidate keys: e.g. (1) Facultyld, (2) (FirstName, LastName, DepartmentNumber) 2) all foreign key references: e (1) Chair Facultyld references Faculty (Facultyld), (2) Studentld references Student (Studentld) 3) Attributes that can be null (i.e. Nullable): e.g. (1) Middlelnitial, (2) Phone
Step by Step Solution
There are 3 Steps involved in it
Get step-by-step solutions from verified subject matter experts
