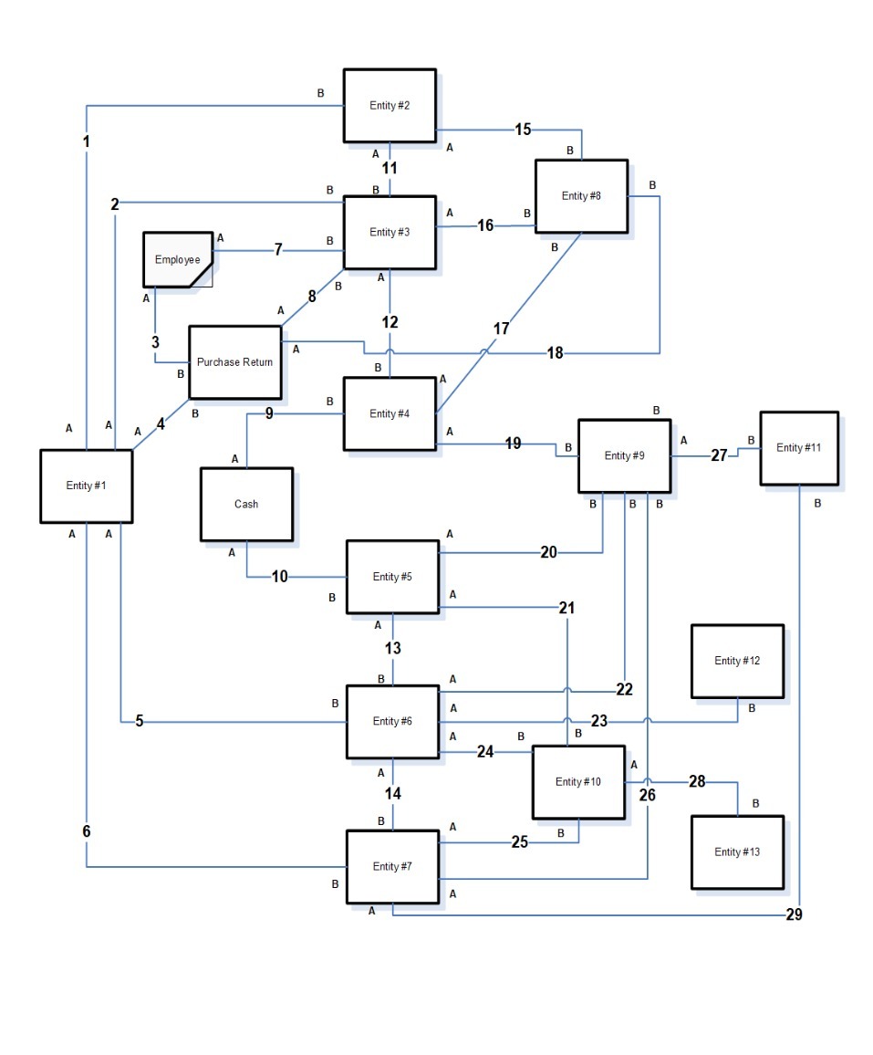
Question: Entity #2 15 A A B 11 B B Entity #8 N 16 Entity #3 7 B Employee A 12 17 A 18 Purchase Return

Entity #2 15 A A B 11 B B Entity #8 N 16 Entity #3 7 B Employee A 12 17 A 18 Purchase Return B Entity #4 19 B B Entity #9 27_ Entity #11 Entity # 1 Cash B B B A A 20 10 Entity #5 B A 21 A 13 Entity #12 22 A B -5 Entity #6 -23 B B 24 Entity # 10 28 14 26 25 B Entity #13 Entity #7 29
Step by Step Solution
There are 3 Steps involved in it
Get step-by-step solutions from verified subject matter experts
