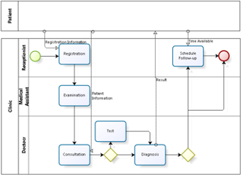
Question: fCURRENT (AS-IS) SYSTEM Average queue time Average activity (in front of) minutes utilization Registration Examination Consultation Test Diagnosis Schedule next visitPROPOSED (TO-BE) SYSTEM Average queue



\fCURRENT (AS-IS) SYSTEM Average queue time Average activity (in front of) minutes utilization Registration Examination Consultation Test Diagnosis Schedule next visitPROPOSED (TO-BE) SYSTEM Average queue time Average activity (in front of) utilization Registration Examination Consultation Test Diagnosis Schedule next visit
Step by Step Solution
There are 3 Steps involved in it
Get step-by-step solutions from verified subject matter experts
