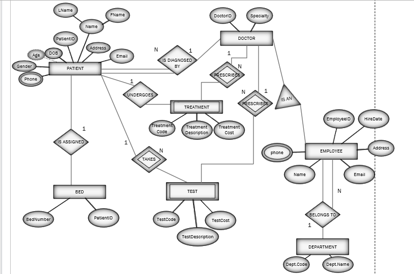
Question: For this lab we will be completing the Normalization step for several of your entities from your Lab 2 E/R diagram. After considering my feedback
For this lab we will be completing the Normalization step for several of your entities from your Lab 2 E/R diagram.
After considering my feedback on your Lab 2 E/R diagram, you will normalize the following entities to 3rd normal form - show ALL steps - 1st normal form, 2nd normal form and 3rd normal form for each of the following entities:
PATIENT
BED
EMPLOYEE
DEPARTMENT
TREATMENT
TEST
After going through your steps of normalization - add in your Foreign keys based on your cardinalities from your E/R diagram. You will add new attributes to several of your tables. Show all steps and NER diagram

LName DoctoriD Specialty Name PetientiD AddresS Age DOB Email S DIAGNOSED BY PATIENT ESCRIE UNDERGOES IS AN TREATMENT EmployeelD estmen restment Trestment Cost Code ASSIGNED Addres:S EMPLOYEE phone TAKES Neme Email BED ELONGS TO PatientiD Bed Number TestCode TestDescription DEPARTMENT Dept.Code Dept.Name LName DoctoriD Specialty Name PetientiD AddresS Age DOB Email S DIAGNOSED BY PATIENT ESCRIE UNDERGOES IS AN TREATMENT EmployeelD estmen restment Trestment Cost Code ASSIGNED Addres:S EMPLOYEE phone TAKES Neme Email BED ELONGS TO PatientiD Bed Number TestCode TestDescription DEPARTMENT Dept.Code Dept.Name
Step by Step Solution
There are 3 Steps involved in it
Get step-by-step solutions from verified subject matter experts
