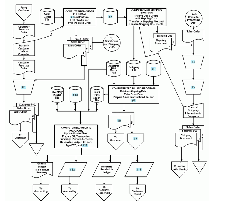
Question: From Customer Cust Credit File COMPUTERIZED ORDER PROGRAM: #1 and Perform Edit Checks and Prepare Sales Order #2 COMPUTERIZED SHIPPING PROGRAM: Retrieve Open Orders: Add

Step by Step Solution
There are 3 Steps involved in it
1 Expert Approved Answer
Step: 1 Unlock
Question Has Been Solved by an Expert!
Get step-by-step solutions from verified subject matter experts
Step: 2 Unlock
Step: 3 Unlock
