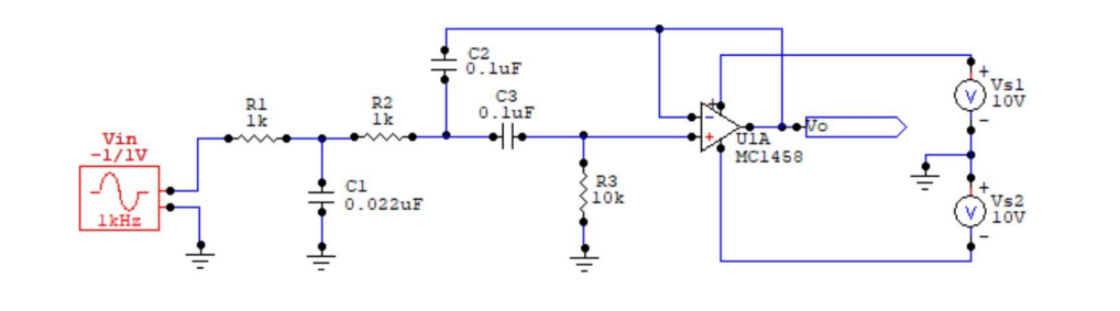
Question: Get the transfer function and the time domain function for the sinusoidal Vin shown in the circuit ( Vpp = 2 , Vp = 1
Get the transfer function and the time domain function for the sinusoidal Vin shown in the circuit Vpp Vp KHz Freq Use nodal analisis.
Step by Step Solution
There are 3 Steps involved in it
1 Expert Approved Answer
Step: 1 Unlock
Question Has Been Solved by an Expert!
Get step-by-step solutions from verified subject matter experts
Step: 2 Unlock
Step: 3 Unlock
