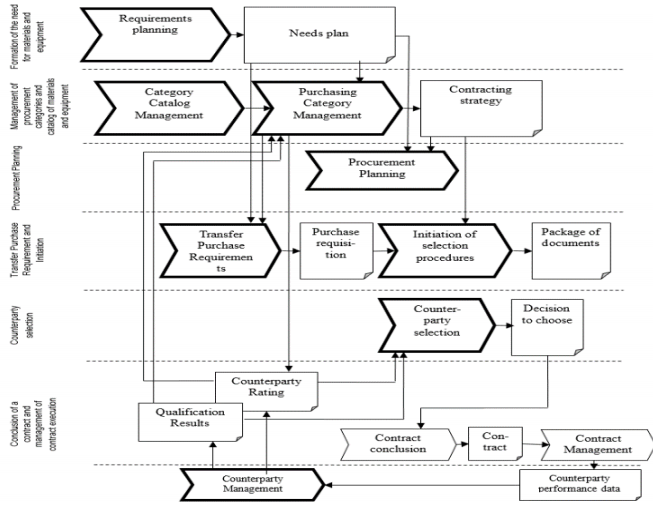
Question: Give a narration regarding the cross-functional process flow in these procurement activities of an oil company in a digital transformation. Requirements planning wawbe Needs plan
Give a narration regarding the cross-functional process flow in these procurement activities of an oil company in a digital transformation.

Step by Step Solution
There are 3 Steps involved in it
Get step-by-step solutions from verified subject matter experts
