Question: home / study / engineering / computer science / computer science questions and answers / create the customer, consulting_project, and daily_project_hours tables. create the primary
home / study / engineering / computer science / computer science questions and answers / create the customer, consulting_project, and daily_project_hours tables. create the primary ...
Your question has been answered
Let us know if you got a helpful answer. Rate this answer
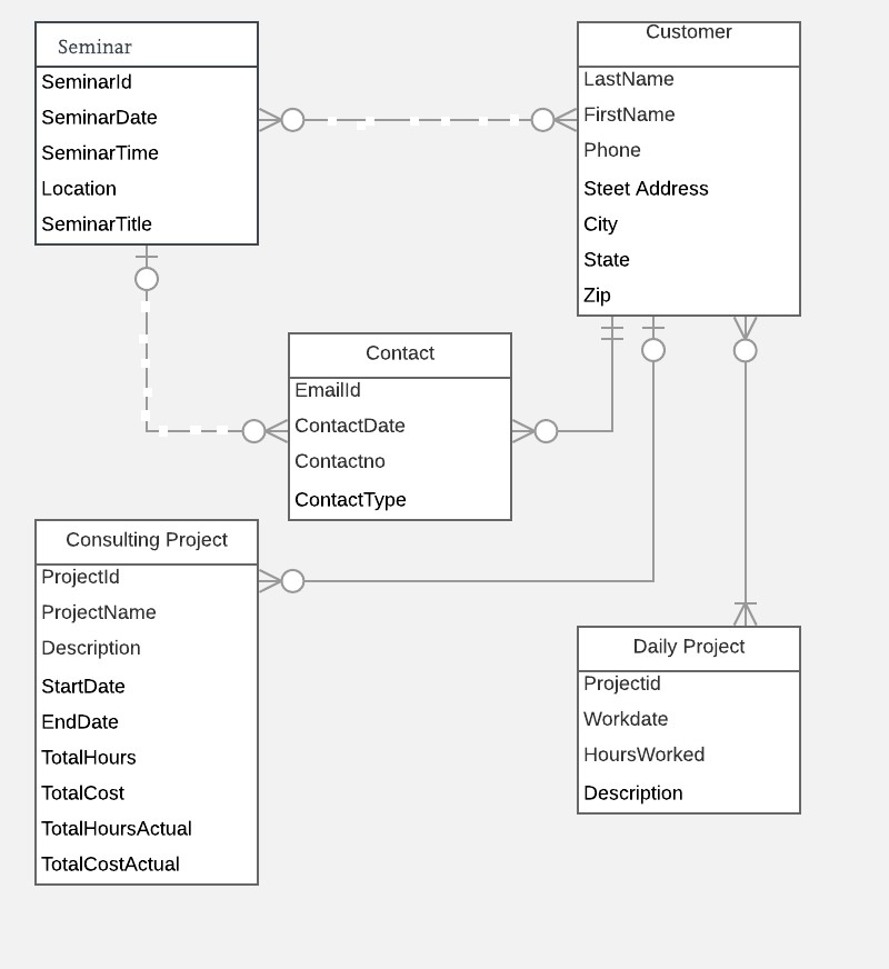
Question: Create the CUSTOMER, CONSULTING_PROJECT, and DAILY_PROJECT_HOURS tables. Create the primary and f...

Create the CUSTOMER, CONSULTING_PROJECT, and DAILY_PROJECT_HOURS tables.
Create the primary and foreign keys in each table, and the relationships between the tables.
Add at least three rows of data in each table.
use the Access GUI not SQL
Customer Seminar Seminarld SeminarDate SeminarTime Location SeminarTitle LastName FirstName Phone Steet Address City State Zip Contact Emailld ContactDate Contactno ContactType Consulting Project Projectld ProjectName Description StartDate EndDate TotalHours TotalCost TotalHoursActual TotalCostActual Daily Project Projectid Workdate HoursWorked Description
Step by Step Solution
There are 3 Steps involved in it
Get step-by-step solutions from verified subject matter experts
