Question: I need help solving below. The instructor said DON'T Rely on the stuff on the internet about solving this because they include rows and columns





I need help solving below.
The instructor said DON'T Rely on the stuff on the internet about solving this because they include rows and columns that are NOT in the book. I used some stuff from Chegg and got zero points. I have the opportunity to redo this but need to figure out what part to remove from their solution.





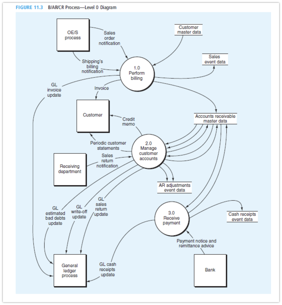
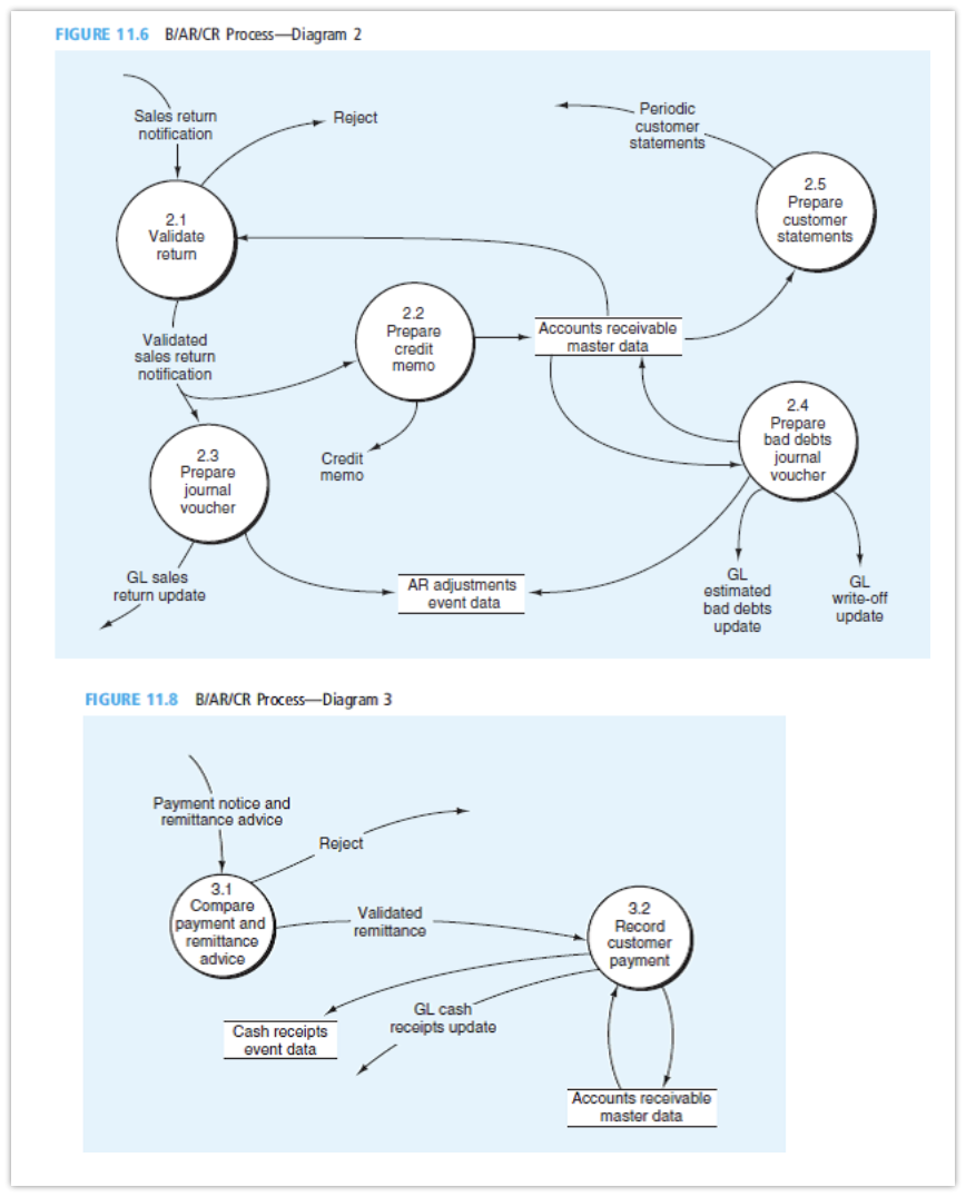
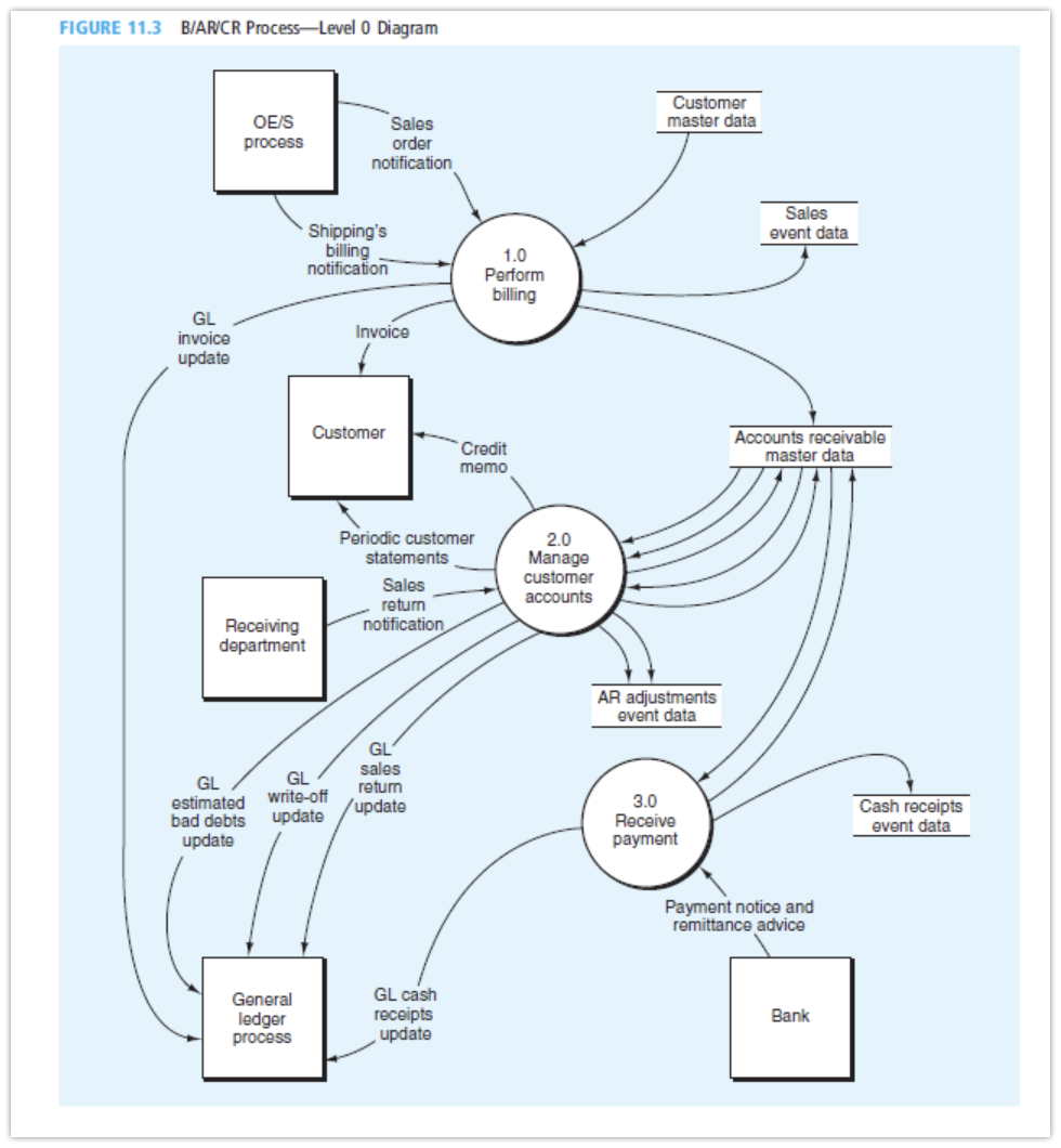
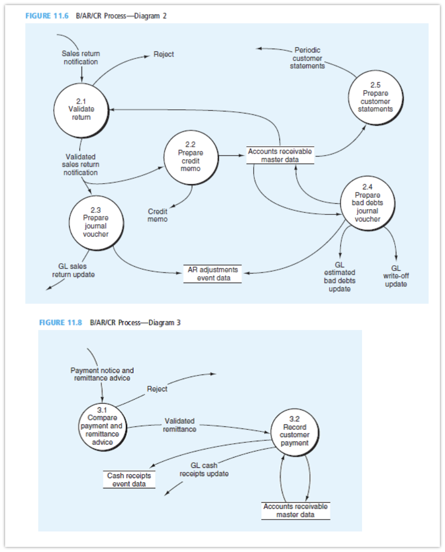
FIGURE 11.3 B/AR/CR Process-Level 0 Diagram Customer OE/S Sales master data process order notification Sales Shipping's event data billing 1.0 notification Perform billing GL invoice Invoice update Customer Accounts receivable Credit master data memo Periodic customer 2.0 statements Manage Sales customer return accounts Receiving notification department AR adjustments event data GL GL sales GL write-off return estimated update 3.0 Cash receipts bad debts update Receive event data update payment Payment notice and remittance advice General GL cash ledger receipts Bank process updateFIGURE 11.4 B/AR/CR Process-Diagram 1 Customer master data Reject Sales order notification Accounts receivable 1.1 Validated 1.2 master data Compare shipping Prepare notification invoice Shipping's billing notification GL Invoice invoice Sales event data updateFIGURE 11.6 B/AR/CR Process-Diagram 2 Sales return Periodic Reject notification customer statements 2.5 Prepare 2.1 customer Validate statements return 2.2 Accounts receivable Validated Prepare sales return credit master data notification memo 2.4 Prepare bad debts 2.3 Credit journal Prepare memo voucher journal voucher GL sales GL AR adjustments GL return update estimated event data write-off bad debts update update FIGURE 11.8 B/AR/CR Process-Diagram 3 Payment notice and remittance advice Reject 3.1 Compare Validated 3.2 payment and remittance Record remittance customer advice payment GL cash Cash receipts receipts update event data Accounts receivable master dataNote: To simplify the solution, do not show any reject stubs in column 4. Solution Format Summary of the B/AR/CR processes, subsidiary functions, inputs, outputs, and data stores Process Subsidiary Functions Inputs Outputs 1.0 Perform billing 1.1 Compare Sales order Validated shipping notification notification Shipping's billing notification 1.2 Prepare invoice Validated shipping ... Continue notification solution ... Customer master dataUse the DFDs in Figures 11.3, 11 .4, 11.6, and 11.8 (pp. 414, 415, 416, and 419) to solve this problem. Prepare a four-column table that summarizes the BlAR/CR processes, inputs, and outputs. In the first column, list the three processes shown in the level 0 diagram (Figure 11.3). In the second column, list the subsidiary functions shown in the three lower-level diagrams (Figures 11.4, 11.6, and 11.8). For each subsidiary function listed in column 2, list the data flow names or the data stores that are inputs to that process (column 3) or outputs of that process (column 4). (See Note.) The following table has been started for you to indicate the format for your solution. Note: To simplify the solution, do not show any reject stubs in column 4. Solution Format Summary of the BIARICR processes, subsidiary functions, inputs, outputs, and data stores
Step by Step Solution
There are 3 Steps involved in it
Get step-by-step solutions from verified subject matter experts
