Question: Identify in EACH process at least 3 but not more than 5 exposures, describe ONE possible risk and suggest ONE control procedure that can mitigate





Identify in EACH process at least 3 but not more than 5 exposures, describe ONE possible risk and suggest ONE control procedure that can mitigate the exposure identified.. Thank you so much if you help!!!





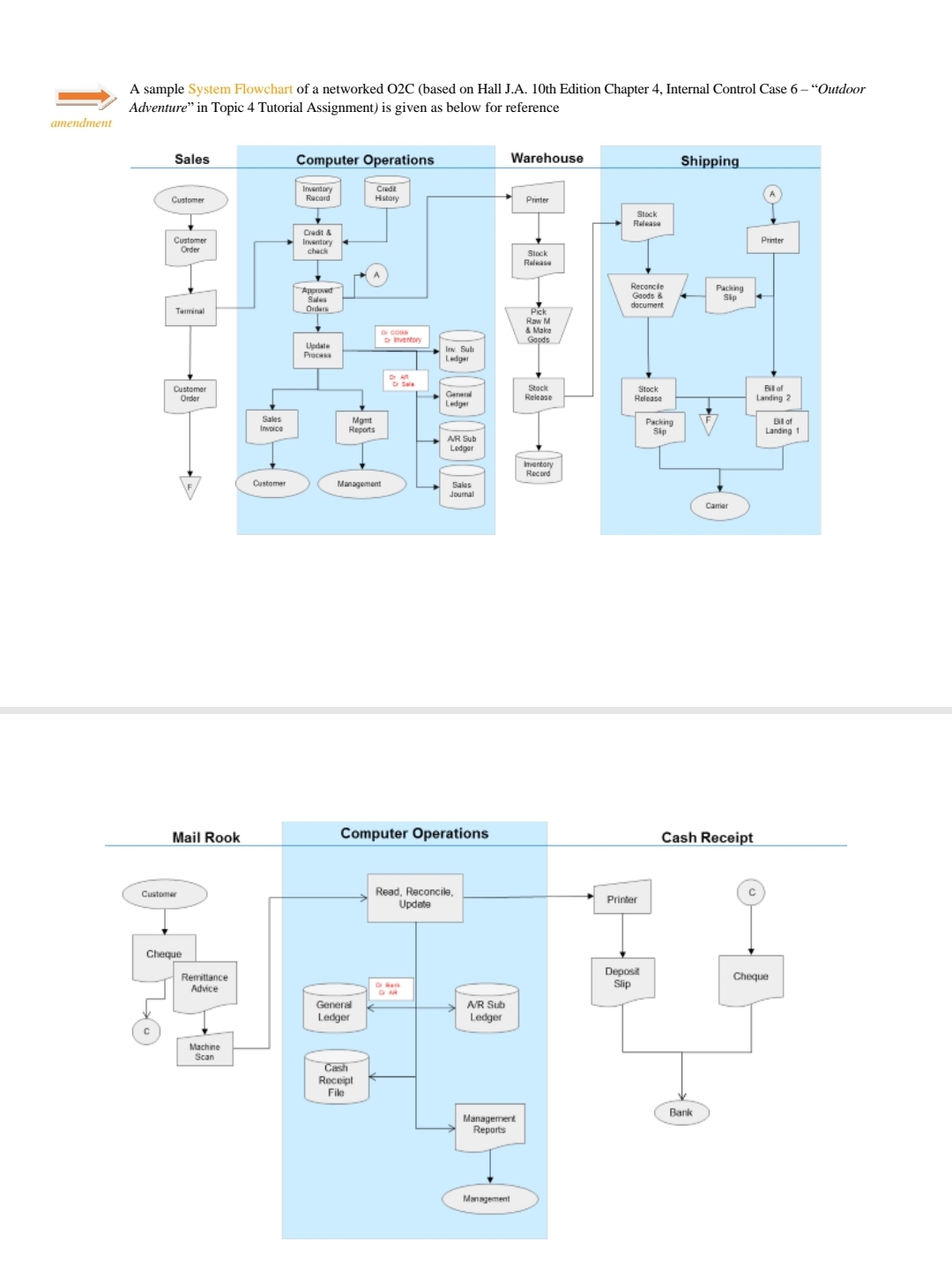
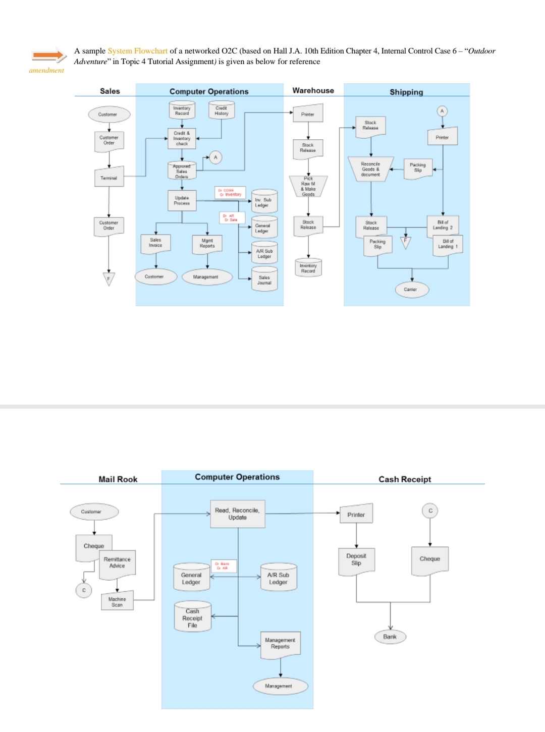
Procure2Pay (P2P) Manages procurement, purchase, order fulfilment and payment process. Files accessed by P2P include but not limited to: Vendor Master file (which contain approved vendor's details and their purchase history), Supplier's Invoice file, Supplier's Remittance Advices, Purchase Journal, Good Receipt Note, Accounts Payable Subsidiary Ledger, Accounts Payable Voucher file, Cash Disbursement Journal, Cheque log file. Record2Report (R2R) Manages transactions recording and reporting process. Files accessed by R2R include but not limited to: Chart of Accounts, General Ledger, log files for various events captured, ORDER TO CASH PROCESS Sales Department Customers send their orders by mail or fax to the sales department. Upon receiving an order, a sales clerk checks the credit worthiness via a terminal the customer record in Money Talk's Customer Master file to review the available credit before creating a Sales Invoice record. For customers with no or insufficient available credit, the clerk submits the order to the credit manager for approval. If granted, the credit manager verbally authorizes and instruct the clerk to offer or increase the customer's line of credit accordingly. For approved sales, a record is added to the Sales Invoice file in Money Talk's O2C system which automatically assigns an Invoice Number, which is the primary key for the record. The clerk manually enters the remainder of the order data. Chai Wan Warehouse Based on input from the sales invoice, the computer terminal at Chai Wan Warehouse retrieves from Money Talk's O2C system and automatically prints a Stock Release, which the Chai Wan Warehouse staff uses to pick the goods. The goods are sent to the Shipping Department along with the Stock Release. Once the goods have left the Chai Wan Warehouse, the clerk at the warehouse update the Money Talk to confirms to the system the quantity sold and the system automatically updates the Quantity on Hand field in the respective inventory record in the Inventory Subsidiary Ledger. Shipping Department The Shipping Department upon receiving the goods from the warehouse, checks and prepares them for shipment, selects a carrier and prepares the Packing Slip and Bill Of Lading (BOL). Once the goods are shipped, the clerk update Money Talk to record the shipment to the Shipping Log file.Billing Department At the end of the day Money Talk automatically searches the Sales Invoice and Shipping Log les for items shipped and prepares a hard copy Customer Invoice, which is mailed to the customer the next day. Cash Receipts Tiffany, the cash receipts clerk, receives the customer cheques and Remittance Advices directly from the customer. She records this transaction by entering the Invoice Number (taken from the Remittance Advice) into Money Talk. The system automatically creates a Cash Receipts record. Tiffany then manually adds the customer number, amount, and payment date to the Cash Receipts record. At the end of the day she prepares a deposit slip and sends the cheques to the bank. She les customers' Remittance Advices in her ofce. PROCURE TO PAY PROCESS Order Fullment Each morning Eric reviews an automatically generated Inventory Status Report from his office terminal. He determines the items that need to be reorder and decides which suppliers from the Vendor le. Eric then creates a Purchase Order which is recorded in the Purchase Order le. The system assigns each new record a unique number (PO Number) as the primary key. Eric input into Money Talk's P2P system the PO date, what product to be ordered, order quantity, expected unit cost (the extended purchase cost is automatically calculated by the system), and the 1]) number of the selected vendor. The Purchase Orders are then printed at Eric's terminal, signed by him, and mailed by his secretary to the respective suppliers. Goods Receiving When the products are received at the Receiving Bay which is situated at adjacent to the Chai Wan Warehouse, a receiving clerk counts and inspects them. The clerk adds a record to the Good Receipt Note (GRN) le in Money Talk from the terminal in the receiving area. The system assigns a unique key (GRN Num) to each record. Based on vendor's documents such as Goods Delivery Notes or Packing Slip or Bill of Lading, or a combination of these documents, the clerk manually enters the Purchase Order number, product number(s), quantity received, vendor ID number, and the date of receipt. The receiving sub-system in P2P is not particularly user friendly. If errors are made during data entry, the clerk must void the GRN and begin over with a new GRN record. The voided GRN record is then automatically purged from the GRN file and the system assigns the next GRN Number in sequence to the revised GRN. As a result, sequence gaps exist in the GRN le indicating the missing records. The products are then sent to the Chai Wan Warehouse where they are stored. At the end of the day before leaving work, the receiving clerk prints a hard copy of the GRN listing of the day's receipts (including any voided GRNs), which is sent to Eric Wong's ofce for his review. Chai Wan Warehouse After Eric has reviewed the GRN listing, he manually inputs the system-assigned GRN Number to the corresponding Purchase Order record to indicate that the product has been received. The system automatically updates the Quantity on Hand eld in the Inventory Subsidiary Ledger from the Quantity eld in the Purchase Order record. Accounts Payable Kimberly Chan, the Accounts Payable clerk, receives the supplier's invoices. Using the PO number from the invoice as a search key, she matches the invoice with the corresponding Purchase Order/payment record. She veries that the items invoiced have been received by observing that a GRN Number has been placed in the Purchase Order record. She then adds a record to the Accounts Payable Voucher le. The system assigns a unique key (Voucher Number) to each record. Kimberly inputs manually the following data directly from the supplier's invoice: Purchase Order number, vendor number, supplier invoice number, full amount due, discounted amount due, and due date. The due date is selected to take advantage of purchase discounts. Finally, Kimberly les the vendors invoice in her office ling cabinet. Cash Disbursements Each day, Mariyam in the Cash Disbursements department reviews the Accounts Payable Voucher le for items due to be paid that day. For each item due, he adds a record to the Cheque Log. The system assigns it a unique key (Chq Number) and Mariyam manually adds the following data to the Cheque Register record: voucher number, vendor number, amount of payment, and date. The system automatically places the cheque number in the appropriate Accounts Payable Voucher record to indicate that payment has been made. The cheques are written up in Mariyam's ofce and then reviewed and signed by Jasper Lam, the department manager. A sample System Flowchart of a networked 02C (based on Hall J.A. 10th Edition Chapter 4, Internal Control Case 6 - "Outdoor Adventure" in Topic 4 Tutorial Assignment) is given as below for reference amendment Sales Computer Operations Warehouse Shipping Record Credit Customer History Printer Stock Release Customer Credit Printer Order chack Stock Release Packing Sales document Sip Terminal Raw M & Mak Update Process Iw. Sub Custama Stock Stock Order Release anding 2 Packing Dil of Invoice Sin AR Sub Landing 1 Lodpar Inventory Record Customer Management Camer Mail Rook Computer Operations Cash Receipt Customer Read, Reconcile, Update Printer Cheque Remittance Deposit Advice Slip Cheque General AR Sub Ledger Ledger Machine Scan Cash Receipt Fike Management Bank Reports ManagementFourseas Wholesaler Limited CASE BACKGROUND Fourseas is a wholesaler of sundries goods to business customers in Hong Kong. Fourseas gains its competitive edge by offering a wide variety of quality food products at competitive prices, which goods ranging from frozen sea food to toilet papers, bottled drinks and canned food. Fourseas is a publicly listed in the Hong Kong Stock Exchange and your firm has been appointed as its auditor. You are the manager in-charge of this year's audit and you are currently examining Fourseas' business processes such as order-to-cash and procure-to- pay processes and related accounts. Fourseas' head quarter is in its Chai Wan where the Chai Wan Warehouse is located. The following describes Fourseas' system configuration and business processes. MONEY TALK SYSTEM Overview Fourseas recently purchased and installed Money Talk, an accounting information system that runs on a client-server network configuration. Eric Wong, a systems analysist in Fourseas' IT department led a team in system specification, business analysis, system modification and system implementation the Money Talk to meet Fourseas' specific needs. Upon Money Talk's being successfully installed and went live, Eric continued to oversee the initial running of the new Money Talk to ensure a smooth cut-over from the old legacy system. After six months, Eric Wong was promoted to Chai Wan Warehouse Manager with responsibility for product purchasing function. Money Talk comprises of the following modules: Order2Cash (02C) Manages revenue and cash receipt process. Files accessed by O2C include but not limited to: Customer Master file (which contain approved customer's detail and their sales and credit history and credit worthiness analysis), Sales Invoice file, Sales Journal, Accounts Receivable Subsidiary Ledger, Cash Receipt Journal, Shipping Log, BOL file, Packing Slip file
Step by Step Solution
There are 3 Steps involved in it
Get step-by-step solutions from verified subject matter experts
