Question: In this assignment, you will need to create and upload the class and object diagram for your project. You are welcome to use any UML
In this assignment, you will need to create and upload the class and object diagram for your project. You are welcome to use any UML diagram software you want , but Visual Paradigm is the recommended tool. Topic is DOCUMENT ARCHIVE!
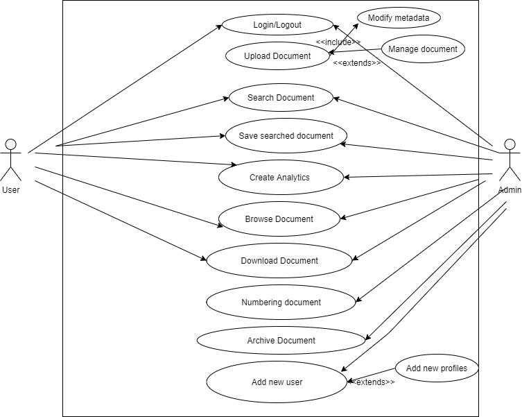
Here is a use case diagram that I created. So for this i need class and object diagram.

Modify metadata Login/Logout > Search Document Save searched document Create Analytics User Admin Browse Document Download Document Numbering document Archive Document Add new profiles Add new user extends>>
Step by Step Solution
There are 3 Steps involved in it
Get step-by-step solutions from verified subject matter experts
