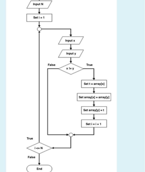
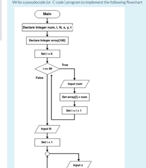
Question: ING Write a pseudocode for Ccodearogram to implement the following flowchart Cucration Main Multiple choice questions (Free Navigation Style) Declare integer num, I, N. 1


ING Write a pseudocode for Ccodearogram to implement the following flowchart Cucration Main Multiple choice questions (Free Navigation Style) Declare integer num, I, N. 1 Decline 1001 Essay Questions (Free Navigation Style) II Sting Fnattemp Im Latt 1:17:35 False input num Set alum Input ti UN Fale End Type R EL 3 1951M 1:23:50 Input N Set i = 1 Input x Input y False True Set t = array[x] Set array[x] = array[y] Set array[y] =t Seti=i+1 True ISEN False End
Step by Step Solution
There are 3 Steps involved in it
Get step-by-step solutions from verified subject matter experts
