Question: JAVA CODE Redesign (by adding to the interface, do not remove existing classes) the example below such that it accomplishes polymorphism using an interface named
JAVA CODE
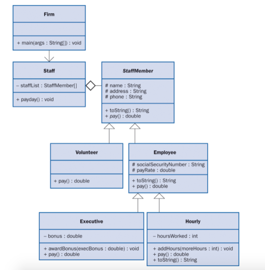
Redesign (by adding to the interface, do not remove existing classes) the example below such that it accomplishes polymorphism using an interface named Payable. Hint: this interface should have a pay method.
Use the code below the image as a starting point

Firm.java (Demonstrates polymorphism via inheritance)
public class Firm
{
//-----------------------------------------------------------------
// Creates a staff of employees for a firm and pays them.
//-----------------------------------------------------------------
public static void main(String[] args)
{
Staff personnel = new Staff();
personnel.payday();
}
}
Staff.java (Represents the personnel staff of a particular busines)
public class Staff
{private StaffMember[] staffList;
//-----------------------------------------------------------------
// Constructor: Sets up the list of staff members.
//-----------------------------------------------------------------
public Staff()
{
staffList = new StaffMember[6];
staffList[0] = new Executive("Tony", "123 Main Line", "555-0469", "123-45-6789", 2423.07);
staffList[1] = new Employee("Paulie", "456 Off Line", "555-0101", "987-65-4321", 1246.15);
staffList[2] = new Employee("Vito", "789 Off Rocker", "555-0000", "010-20-3040", 1169.23);
staffList[3] = new Hourly("Michael", "678 Fifth Ave.", "555-0690", "958-47-3625", 10.55);
staffList[4] = new Volunteer("Adrianna", "987 Babe Blvd.", "555-8374");
staffList[5] = new Volunteer("Benny", "321 Dud Lane", "555-7282");
((Executive)staffList[0]).awardBonus(500.00);
((Hourly)staffList[3]).addHours(40);
}
//-----------------------------------------------------------------
// Pays all staff members.
//-----------------------------------------------------------------
public void payday()
{
double amount;
for (int count=0; count
{
System.out.println (staffList[count]);
amount = staffList[count].pay(); // polymorphic
if (amount == 0.0)
System.out.println("Thanks!");
else System.out.println("Paid: " + amount);
System.out.println("-----------------------------------");
}
}
}
StaffMember.java (Represents a generic staff member)
abstract public class StaffMember
{
protected String name;
protected String address;
protected String phone;
//-----------------------------------------------------------------
// Constructor: Sets up this staff member using the specified // information.
//-----------------------------------------------------------------
public StaffMember(String eName, String eAddress, String ePhone)
{
name = eName;
address = eAddress;
phone = ePhone;
}
//-----------------------------------------------------------------
// Returns a string including the basic employee information.
//-----------------------------------------------------------------
public String toString()
{
String result = "Name: " + name + " ";
result += "Address: " + address + " ";
result += "Phone: " + phone;
return result;
}
//-----------------------------------------------------------------
// Derived classes must define the pay method for each type of // employee.
//-----------------------------------------------------------------
public abstract double pay();
}
Volunteer.java (Represents a staff member that works as a volunteer)
public class Volunteer extends StaffMember {
}
//-----------------------------------------------------------------
// Constructor: Sets up this volunteer using the specified // information.
//-----------------------------------------------------------------
public Volunteer(String eName, String eAddress, String ePhone)
{ super(eName, eAddress, ePhone);
}
//-----------------------------------------------------------------
// Returns a zero pay value for this volunteer.
//-----------------------------------------------------------------
public double pay()
{
return 0.0;
}
}
Employee.java (Represents a general paid employee)
public class Employee extends StaffMember
{
protected String socialSecurityNumber;
protected double payRate;
//-----------------------------------------------------------------
// Constructor: Sets up this employee with the specified // information.
//-----------------------------------------------------------------
public Employee(String eName, String eAddress, String ePhone, String socSecNumber, double rate)
{
super(eName, eAddress, ePhone);
socialSecurityNumber = socSecNumber;
payRate = rate;
}
//-----------------------------------------------------------------
// Returns information about an employee as a string.
//-----------------------------------------------------------------
public String toString()
{
String result = super.toString();
result += " Social Security Number: " + socialSecurityNumber;
return result;
}
//-----------------------------------------------------------------
// Returns the pay rate for this employee.
//-----------------------------------------------------------------
public double pay()
{
return payRate;
}
}
Executive.java (Represents an executive staff member, who can earn a bonus)
public class Executive extends Employee
{
private double bonus;
//-----------------------------------------------------------------
// Constructor: Sets up this executive with the specified // information.
//-----------------------------------------------------------------
public Executive(String eName, String eAddress, String ePhone,String socSecNumber, double rate)
{
super(eName, eAddress, ePhone, socSecNumber, rate);
bonus = 0; // bonus has yet to be awarded
}
//-----------------------------------------------------------------
// Awards the specified bonus to this executive.
//-----------------------------------------------------------------
public void awardBonus(double execBonus)
{
bonus = execBonus;
}
//-----------------------------------------------------------------
// Computes and returns the pay for an executive, which is the // regular employee payment plus a one-time bonus.
//-----------------------------------------------------------------
public double pay()
{
double payment = super.pay() + bonus;
bonus = 0;
return payment;
}
}
Hourly.java (Represents an employee that gets paid by the hour)
public class Hourly extends Employee
{
private int hoursWorked;
//-----------------------------------------------------------------
// Constructor: Sets up this hourly employee using the specified
// information.
//-----------------------------------------------------------------
public Hourly(String eName, String eAddress, String ePhone, String socSecNumber, double rate)
{
super(eName, eAddress, ePhone, socSecNumber, rate);
hoursWorked = 0;
}
//-----------------------------------------------------------------
// Adds the specified number of hours to this employee's // accumulated hours.
//-----------------------------------------------------------------
public void addHours(int moreHours)
{
hoursWorked += moreHours;
}
//-----------------------------------------------------------------
// Computes and returns the pay for this hourly employee.
//-----------------------------------------------------------------
public double pay()
{
double payment = payRate * hoursWorked;
hoursWorked = 0;
return payment;
}
//-----------------------------------------------------------------
// Returns information about this hourly employee as a string.
//-----------------------------------------------------------------
public String toString()
{
String result = super.toString();
result += " Current hours: " + hoursWorked;
return result;
}
}
\begin{tabular}{|c|} \hline Firm \\ \hline \\ \hline + main(args : String[]) : void \\ \hline \end{tabular}
Step by Step Solution
There are 3 Steps involved in it
Get step-by-step solutions from verified subject matter experts
