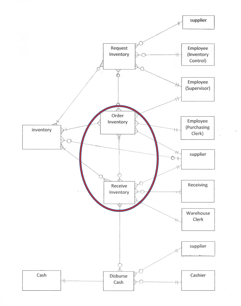
Question: Make a logical model for the Expenditure process for this company. make sure to make a distinction between maintenance/master tables and transaction/event tables supplier Request
Make a logical model for the Expenditure process for this company.
make sure to make a distinction between maintenance/master tables and transaction/event tables


supplier Request Employee Inventory (Inventory Control) Employee (Supervisor) Order Inventory Employee H (Purchasing inventory Clerk) supplier Receive Receiving Inventory Warehouse Clerk supplier Cashier Cash Disburse Cash HMaintenance Tables: Sales Clerk: Sales Clerk #, Name, Street Address, City, State, Zip, Telephone # Customer: Customer #, Name, Street Address, City, State, Zip, Telephone # Warehouse Clerk: Warehouse Clerk #, Name, Street Address, City, State, Zip, Telephone # Shipping Clerk: Shipping Clerk #, Name, Street Address, City, State, Zip, Telephone # A/R Clerk: A/R Clerk #. Name, Street Address, City, State, Zip, Telephone # Controller: Controller ID #, Name, Street Address, City, State, Zip, Telephone # Cash Account: Cash Account #, Bank Name, Type of Account, Beg Balance, Beg Balance Date Inventory Items: Item #, Description, Sales Price, Standard Cost, BQOH, BQOH Date Events Tables: Order: Order #, [Customer #], [Sales Clerk #], Order Date, Date needed Order-Inventory: [Order #], [Item #], Qty Ordered Picking: Picking #, [Warehouse Clerk #], [Order #], Date Picked Picking-Inventory: [Picking #], [item #], Qty Picked Shipping: Shipping #, [Picking #], [Shipping Clerk], [Customer #], Tracking #, Date Shipped Shipping-Inventory: [Shipping #], [Item #], Qty Shipped Returns: Return #, [Shipping #], [Customer #], [Warehouse Clerk #], Return Date Return-Inventory: [Return #], [Shipping #], [Warehouse Clerk #], Return Date Receive Payment: Receipt #, [Order #], [Customer #], [A/R Clerk #], [Cash Account #], Payment Amount, Payment date Deposit: Deposit #, [Controller ID #], Deposit Date, Amount Deposited
Step by Step Solution
There are 3 Steps involved in it
Get step-by-step solutions from verified subject matter experts
