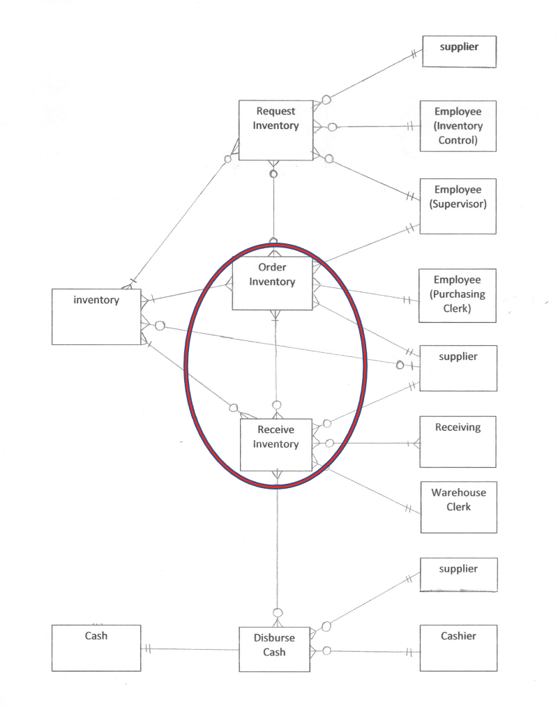
Question: Make a logical model for the Expenditure process for this company. make sure to make a distinction between maintenance/master tables and transaction/event tables supplier Request
Make a logical model for the Expenditure process for this company.
make sure to make a distinction between maintenance/master tables and transaction/event tables

supplier Request Employee Inventory (Inventory Control) Employee (Supervisor) Order Inventory Employee H (Purchasing inventory Clerk) supplier Receive Receiving Inventory Warehouse Clerk supplier Cashier Cash Disburse Cash H
Step by Step Solution
There are 3 Steps involved in it
Get step-by-step solutions from verified subject matter experts
