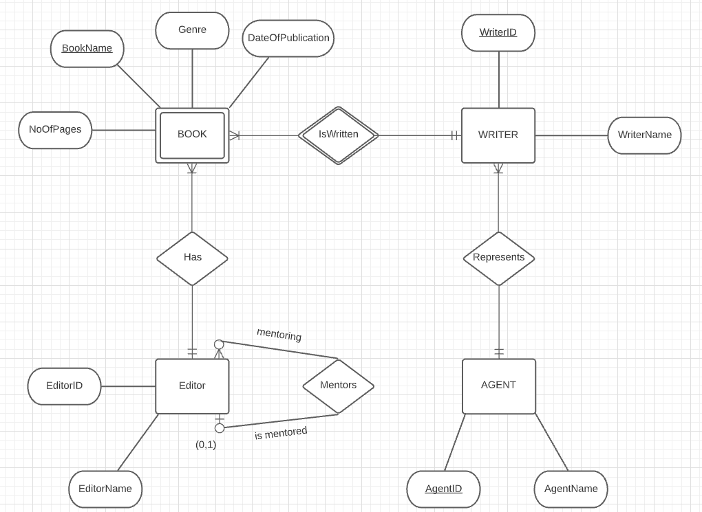
Question: Map the ER Diagram for the Signum Libri Operation Database (Shown Below) into a relational schema Genre DateOfPublication WriterID BookName NoOfPages BOOK IsWritten WRITER WriterNarne
Map the ER Diagram for the Signum Libri Operation Database (Shown Below) into a relational schema

Step by Step Solution
There are 3 Steps involved in it
Get step-by-step solutions from verified subject matter experts
