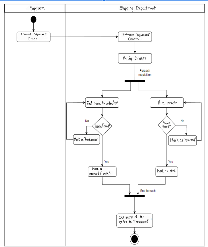
Question: Need help turning this activity diagram into a system sequence diagram. System Shipping Department Forward Approved' Retrieve Approved' Order Orders Verify Orders Foreach requisition Find
Need help turning this activity diagram into a system sequence diagram.


System Shipping Department Forward "Approved' Retrieve "Approved' Order Orders Verify Orders Foreach requisition Find items to order/rent Hire people No Hems Found? People No Hired? Mark as "backorder" Mark as rejected' Yes Yes Mark as ordered / rented Mark as "hired" End foreach Set status of the order to "Forwarded"- - - - - - Customer to credit card info details enterCreditCard (cc-info) *address details := enterAddress (address) createNewCustomer (name, phones, emails) cust ID, name, phones, emails - = - = = :System
Step by Step Solution
There are 3 Steps involved in it
Get step-by-step solutions from verified subject matter experts
