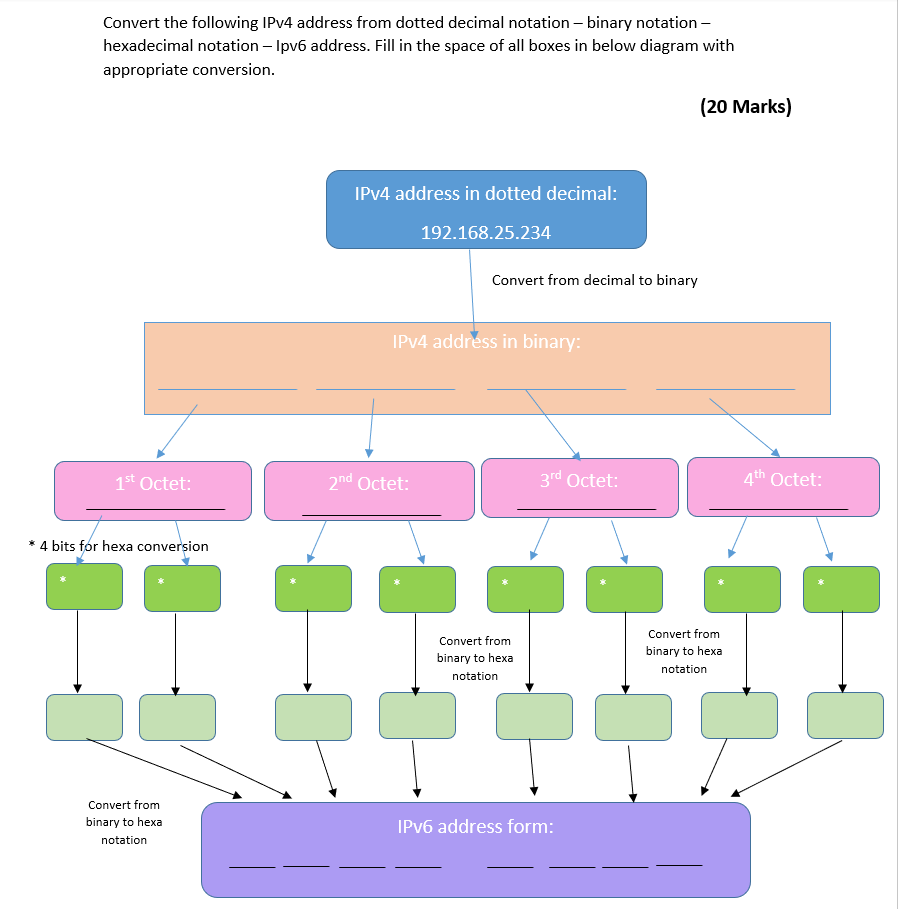
Question: NUMBERING CONVERSION Exercise 1: To convert IP address in different notation. Three questions. Answer all. Convert the following IPv4 address from dotted decimal to binary.
NUMBERING CONVERSION Exercise 1: To convert IP address in different notation. Three questions. Answer all. Convert the following IPv4 address from dotted decimal to binary. Decimal Dotted 1st Octet 2nd Octet Binary 3rd Octet Binary 4th Octet Binary Binary 126.100.10.1 80.70.60.55 172.16.45.255 192.168.50.32 201.200.128.64 (20 Marks) Convert the following IPv4 address from binary notation to dotted-decimal notation. Decimal Dotted 1st Octet Binary 10000001 11000011 01110110 11001000 10000000 2nd Octet Binary 00001011 10011011 10100001 11000101 10111110 3rd Octet Binary 00101011 00011011 00011111 00110001 10101010 4th Octet Binary 11101111 11111111 00001001 00000001 01111111 (10 Marks) Convert the following IPv4 address from dotted decimal notation - binary notation- hexadecimal notation - Ipv6 address. Fill in the space of all boxes in below diagram with appropriate conversion. (20 Marks) IPv4 address in dotted decimal: 192.168.25.234 Convert from decimal to binary IPv4 address in binary: 1st Octet: 2nd Octet: 3rd Octet: 4th Octet: 4 bits for hexa conversion 17 Convert from binary to hexa notation Convert from binary to hexa notation -- Convert from binary to hexa notation IPv6 address form
Step by Step Solution
There are 3 Steps involved in it
Get step-by-step solutions from verified subject matter experts
