Question: O ONLYY PYTHON!! ONLYY PYTHON!! ONLYY PYTHON!! ONLYY PYTHON!! ONLYY PYTHON!! ONLYY PYTHON!! 2. (25 pts) Please check the diagram which describes a scenario for
O
ONLYY PYTHON!! ONLYY PYTHON!! ONLYY PYTHON!! ONLYY PYTHON!! ONLYY PYTHON!! ONLYY PYTHON!! 
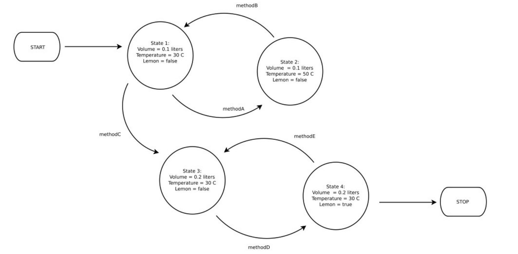
2. (25 pts) Please check the diagram which describes a scenario for some states of a TeaCup object. methods START State ite 1 Volume 0.1 liters Temperature - 30 C Lemon = false State 2 Volume - 0.1 liters Temperature - 50 Lemon false methodA methodc methode State 3 Volume = 0.2 liters Temperature - 30 C Lemon = false State 4 Volume - 0.2 liters Temperature - 30 C Lemon true STOP method o o Please implement the TeaCup class with necessary attributes that will help you define possible steps. Please implement the necessary methods (methodA, methodB, methodC, methodD and methodE). Please rename them so that their behavior can be better understood by the users of the class. Implement a report() method in the TeaCup class which prints information about object's state. Implement a test function which simulates construction of an object (in State 1) and calls methodA, methodB, methodC, methodD, methodE, methodD sequence. Please verify your state changes by assertions. o O methodB START State 1: Volume = 0.1 liters Temperature - 30 C Lemon = false State 2: Volume = 0.1 liters Temperature = 50 C Lemon = false methodA method methode State 3: Volume = 0.2 liters Temperature - 30 C Lemon=false State 4: Volume = 0.2 liters Temperature - 30 C Lemon = true STOP method
Step by Step Solution
There are 3 Steps involved in it
Get step-by-step solutions from verified subject matter experts
