Question: Old MathJax webview fast... . The diffusion parameters are given below: Predeposition Surface Concentration, cs Diffusion Coefficient, D. Activation Energy, Ea Temperature, T Time, tpre
Old MathJax webview


fast...
.
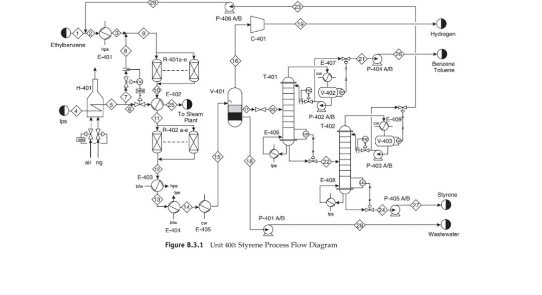
The diffusion parameters are given below: Predeposition Surface Concentration, cs Diffusion Coefficient, D. Activation Energy, Ea Temperature, T Time, tpre 1.5 x 1020 cm-3 10.5 cm? s-1 3.69 eV 1,300 C 45 min Plot the concentration after drive-in on a log scale as a function of depth on a linear scale for the original parameters, the adjusted diffusion coefficient in Case i, and the adjusted starting impurity concentration in Case ii. Calculate the new junction depth for Cases i and ii. P-406 A/B Hydrogen C-401 Ethylbenzene hips E-401 R-401a-e R 16) E-407 E P-404 A/B Benzene Toluene cw T-401 H-401) E-402 V-401 (V-402 WILL los To Steam Plant R-402 a-e a-e P-402 A/B T-402 E-4097 CW E-406 (V-403 WL air ng Ips P-403 A/B P E-403 blw E-408 hps Styrene P-405 A/B lps PA/ P-401 A/B btw E-404 cw E-405 E Wastewater Figure B.3.1 Unit 400: Styrene Process Flow Diagram
Step by Step Solution
There are 3 Steps involved in it
Get step-by-step solutions from verified subject matter experts
