Question: Organization Behavior Question Pick one input variable from each level (i.e., 3 input variables in total), one or mediator variable, and one outcome variable. Use
Organization Behavior Question
Pick one input variable from each level (i.e., 3 input variables in total), one or mediator variable, and one outcome variable. Use the model to explain how each input variable may influence the chosen outcome through influencing your chosen mediator. Just type your double-spaced answer below this question. The mediated influence can be either positive (increase the outcome) or negative (decrease the outcome).
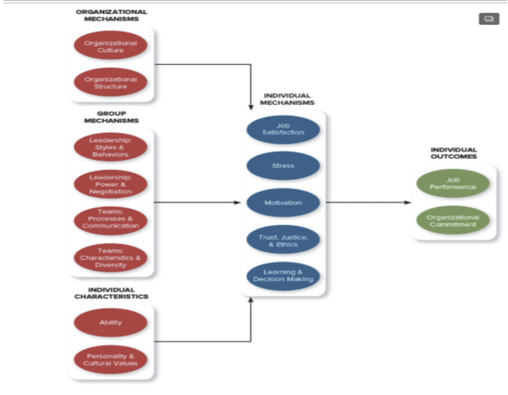
Before you do this assignment, review Figure 1-1 of the textbook (above) and carefully read the section called AN INTEGRATIVE MODEL OF OB in the textbook (pp. 7-9). Figure 1-1 summarizes the whole textbook (except for Chapter 1) into a model that explains why some employees performances are higher than others and why some employees are more committed to the company than others. Each oval represents a major OB variable (or variables) covered by a chapter. Lets look at the green ovals on the right end of the model. Managers hope to increase individual employees job performance (defined as employees behaviors that contribute either positively or negatively to organizational goal accomplishment) and organizational commitment (defined as an employees desire to stay as a member of the company). Job performance and organizational commitment are referred to as individual outcome variables, or dependent variables (DVs) as those in a regression model. However, managers often fail if they simply and directly ask for high job performance and high organizational commitment from employees because it is the individual employees, not the managers, who have direct control over these outcome variables. If managers demands always produce their desired results, then being a manager is too easy. Rather, certain conditions must exist before employees would display the two individual outcomes (job performance and organizational commitment) desired by the managers. The variables that capture such conditions are summarized in the blue ovals in the middle part of the model.
The immediate causes (antecedents) of the individual outcomes are depicted in the blue ovals and referred to as individual mechanisms. These mechanisms take place within an individual employee. For example, an employee independently and subjectively evaluates her own job satisfaction (1st blue oval) which can be high, medium, or low; feels certain amount of stress (2nd blue oval); is (or is not) motivated (3rd blue oval); and trusts (or does not trust) coworkers/supervisor/company (4th blue oval). Changes in these individual mechanisms directly cause changes in the individual outcomes (job performance & organizational commitment). In practical terms, if a manager hopes to enhance an employees job performance (an individual outcome variable), the manager needs to ensure that this employee, for instance, feels higher job satisfaction (1st blue oval), is not overstressed (2nd blue oval), is motivated (3rd blue oval), and/or trusts the manager/organization (4th blue oval). Again, employees, not managers, have a direct sense of the blue oval factors. For example, a manager cannot demand how high or low an employees job satisfaction should be or how much the employee trusts the manager. Certain other factors (the read ovals on the left of the model) must be in the right conditions, then the blue oval factors can be in the right conditions within individual employees, and then such employees may display high job performance and organizational commitment. Because individual mechanisms (blue ovals) are the intermediary step that transmits the effects of the input variables (red ovals) on the outcome variables (green ovals), individual mechanisms are also called mediators.
The red ovals are the independent or input variables (IVs) which directly influence the mediators (blue ovals). The input variables are typically categorized into three levels of OB analysis including the individual level, group level and organizational level. First, individual characteristics (e.g., abilities, personality & values in the lower two red ovals) exist within an individual employee, therefore, operate at the individual-level. In other words, we typically use physical abilities, emotional abilities, cognitive abilities, personalities, and values to explain why a specific individual employee (not a group or an organization) behaves in certain ways. Second, group mechanisms (e.g., leadership, team characteristics, & team processes in the middle four red ovals) are the factors that function at the group-level. These factors are used to describe the characteristics of groups, not individual employees nor organizations. Third, organizational mechanisms (e.g., organizational culture in the top red oval) are factors only meaningful at the organization-level. These factors are used to capture the characteristics of organizations, not individual employees nor groups. The input variables (red ovals) influence the mediators of individual mechanisms (blue ovals), which in turn affect the outcome variables (green ovals). To elicit high job performance and organizational commitment from individual employees, managers can influence/adjust the input variables, which then function through the mediators and affect the outcomes.
Individual Characteristics
Group Mechanisms
Organizational Mechanism

Step by Step Solution
There are 3 Steps involved in it
Get step-by-step solutions from verified subject matter experts
