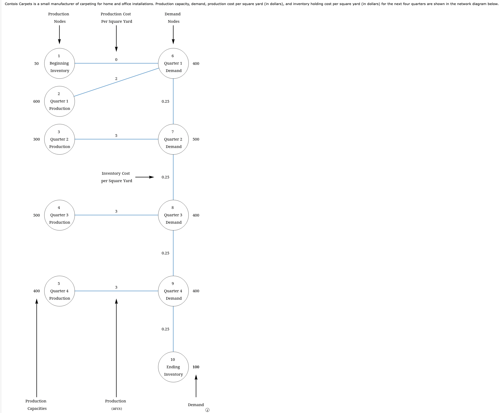
Question: Please answer all parts will rate Develop a linear programming model to minimize cost and meet demand exactly. (Let xij be the number of square


Please answer all parts will rate
Develop a linear programming model to minimize cost and meet demand exactly. (Let xij be the number of square yards of carpet which flows from node i to node j.) Min s.t. Beginning Inventory Flow Quarter 1 Production Flow Quarter 2 Production Flow Quarter 3 Production Flow Quarter 4 Production Flow Quarter 1 Demand Flow Quarter 2 Demand Flow Quarter 3 Demand Flow Quarter 4 Demand Flow Ending Inventory Flow xij0foralli,j. Solve the linear program to find the optimal solution. x16=$x26=$x37=$x48=$x59=$x67=$x78=$x89=$x910=$ Report the cost (in dollars) associated with the optimal solution. $
Step by Step Solution
There are 3 Steps involved in it
Get step-by-step solutions from verified subject matter experts
