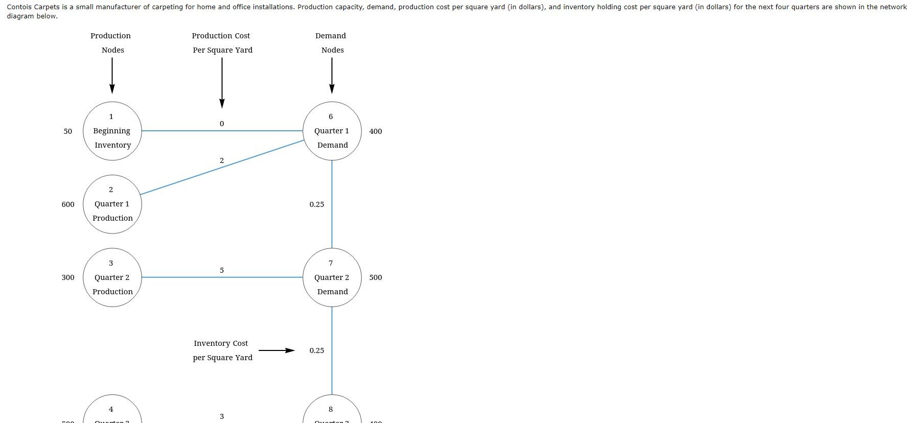
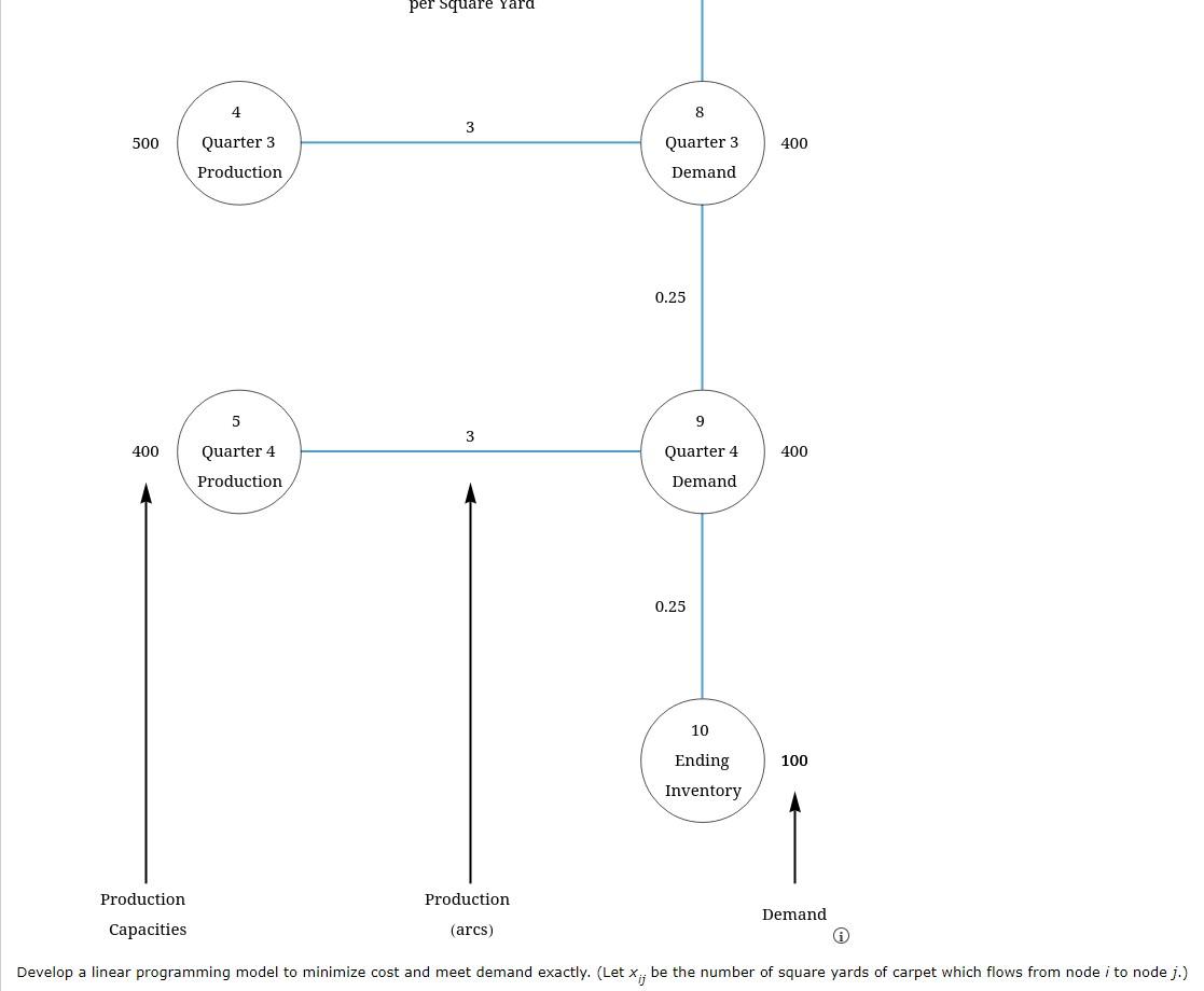
Question: Production Production Demand Capacities (arcs) (i) Develop a linear programming model to minimize cost and meet demand exactly. (Let xij be the number of square




Production Production Demand Capacities (arcs) (i) Develop a linear programming model to minimize cost and meet demand exactly. (Let xij be the number of square yards of carpet which flows from node i to node j.) Develop a linear programming model to minimize cost and meet demand exactly. (Let xij be the number of square yards of carpet which flows from node i to node j.) Min xij0foralli,j Solve the linear program to find the optimal solution. x16x26x37x48x59x67x78x89x910=$=$=$=$=$=$=$=$=$ Report the cost (in dollars) associated with the optimal solution. $
Step by Step Solution
There are 3 Steps involved in it
Get step-by-step solutions from verified subject matter experts
