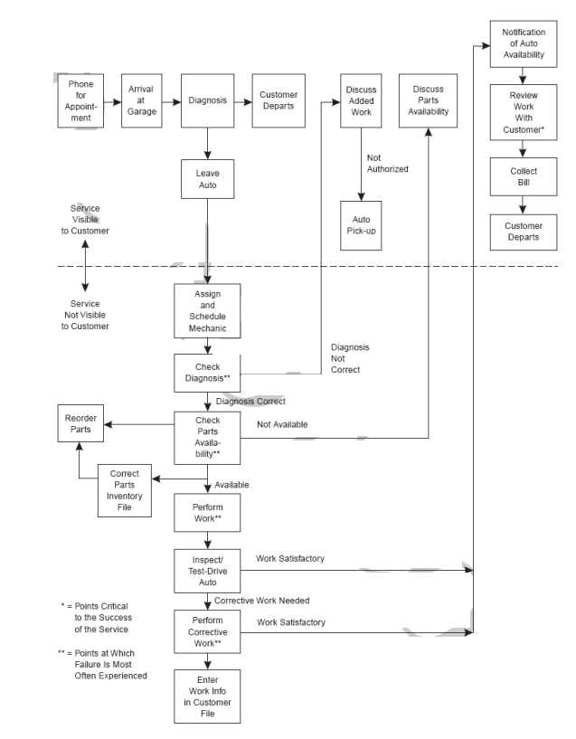
Question: Please answer asap: photos provided below 1. Write, in plain English, a narrative of the auto repair process, (enlarge the diagram if you find it
Please answer asap: photos provided below


Step by Step Solution
There are 3 Steps involved in it
1 Expert Approved Answer
Step: 1 Unlock
Question Has Been Solved by an Expert!
Get step-by-step solutions from verified subject matter experts
Step: 2 Unlock
Step: 3 Unlock
