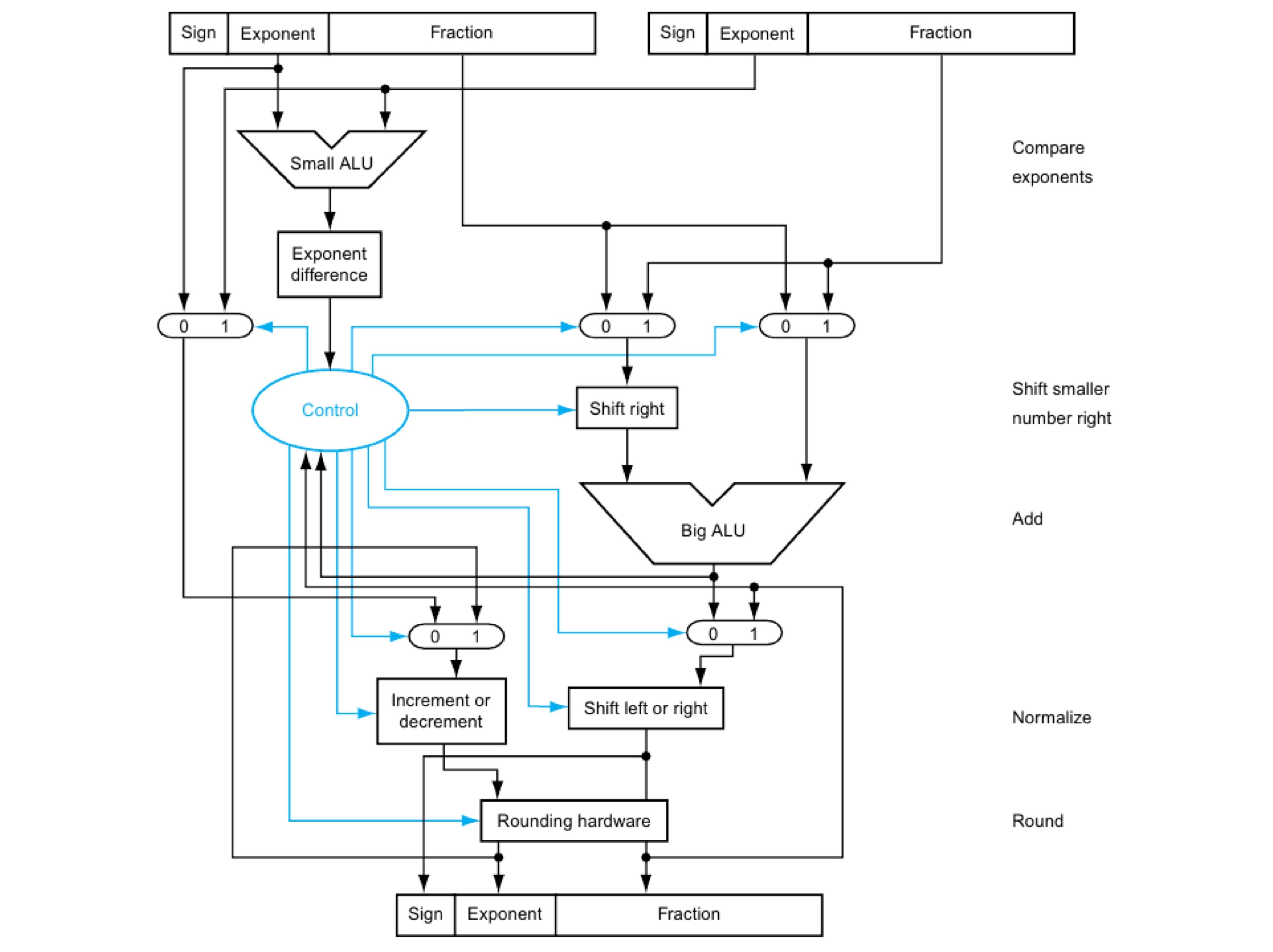
Question: Please design the floating - point division hardware in a format similar to this picture
Please design the floatingpoint division hardware in a format similar to this picture
Step by Step Solution
There are 3 Steps involved in it
1 Expert Approved Answer
Step: 1 Unlock
Question Has Been Solved by an Expert!
Get step-by-step solutions from verified subject matter experts
Step: 2 Unlock
Step: 3 Unlock
