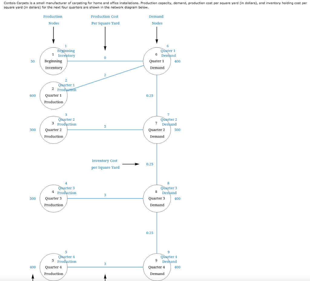
Question: ***please help with the incorrect answer**** Contois Carpets is a small manufacturer of carpeting for home and office installations. Production capacity, demand, production cost per

***please help with the incorrect answer****
Step by Step Solution
There are 3 Steps involved in it
1 Expert Approved Answer
Step: 1 Unlock
Question Has Been Solved by an Expert!
Get step-by-step solutions from verified subject matter experts
Step: 2 Unlock
Step: 3 Unlock
