Question: Please provide answers for the below 4 topics completely: A brief overview of the project and project context including priorities. Enhance by discussing the type
Please provide answers for the below 4 topics completely:
- A brief overview of the project and project context including priorities. Enhance by discussing the type of project (operational/tactical/strategic), baseline/budget and/or risk reserve. Criteria for the answer: Provide enhanced context, such as industry, company, type of project or strategic alignment, thresholds and is accurate/relevant.
- Purpose and benefits of a risk register. Identify the risk threat and review the risk statement. Enhance by reviewing the associated risk costs and any other relevant information. Criteria for the answer: Risk register benefits are discussed rather than listed and include insights into what may happen if the register not use, the risk threat reviewed and aligns to the risk statement structure. Clear demonstration of enhancing the context and value of the risk register and discussion of the cost table.
- Demonstrate how the impact table was used to determine the risk impact. Enhance by discussing how the impact table can be tailored to reflect the project context and/or priorities. Criteria for the answer: Risk example is more complex and may aligns to 2 impact rating (cost/dur), covers the mechanics of the table and introduces how to select between 2 ratings, integrates context / risk profiles etc.
- Demonstrate how the heat map was used to determine the risk priority. Criteria for the answer: Demonstration of how to use the heat map and reference to how it can be tailored.
The above topics are just to explain the work that has already been done below. Complete details are below including the project information, impact table, cost table, risk register and heat map. Please provide a complete answer answering the required information in all 4 topics and meeting the criteria given.
Project Information:
Case: Big Island Hotel The management team at Big Island Hotel in Hawaii is responsible for transitioning from a hotel model to an all-inclusive concept. The Board of Directors wants to shift from marketing the resort as a hotel-only destination to an all-inclusive, which is rare in Hawaii. These concepts are far more popular in destinations such as Mexico, Dominican Republic or Jamaica. The Hotel President has accepted your project. The company is intentionally focusing on more formal risk management planning. Each project must plan and manage risk carefully, clearly documenting using a risk register. To assist with risk context, excerpts from the risk management plan are listed. Use the general costs, impact table, heat map and RBS. As the Project Manager, you may need to fill in some gaps using expert judgment.
General resort information:
The resort was built in 1950 and underwent a renovation from 1996 to 1998 in preparation for millennium celebrations
20-minute drive from the airport
Average occupancy is 50% and has been declining by 10% year over year for 3 years
There are 500 rooms in 1 building
There is only a small breakfast and lunch restaurant onsite
The resort is oceanfront and has a small town and golf course nearby.
There are 2 pools (1 adult only), 2 restaurants and no beach, water or land activities
Updated project parameters and assumptions: Note:
The projects must be completed within 8 months
The total budget must not exceed $1,200,000
The risk reserve is 10% or $120,000
Assume the human and project resources are available
Disruption to guests must be kept to a minimum
Project team members work Monday to Friday, 7 hours per day
General Costs:
Costs are identified in the risk register. Remember you must create at least 3 new cost descriptions with corresponding details. These must be incorporated into the risk register within the EMV calculations.
Impact Table:
Big Island HotelImpact TableImpact RatingCostTime (Days)-1--5-
Very High
> 20.0%
> $24,000.00
> 8
Project Description:
The Fitness Centre project meets the growing need for health and wellness services, improves the guest experience, and gives the hospitality business a competitive edge. The Fitness Centre at Big Island Hotel is a state-of-the-art facility designed to cater to the health and wellness needs of guests. It features a wide range of modern exercise equipment, offers group fitness classes led by certified instructors, provides personalized training with professional trainers, and may include spa and relaxation facilities. The Fitness Centre aims to enhance the guest experience and give the hotel a competitive edge in transitioning to an all-inclusive concept.
Big Island Hotel cost table
ABCD1Description of costUnit typeRateDuration2ArchitectHourly$200.00N/A3Project ManagerHourly$100.00N/A4PrintingPer job$7000.003 Weeks lapsed time5PermitsPer permit$250.002 Weeks Lapsed time6MeetingsBlended Rate Per meeting$350.00N/A7New cost 1Hourly$50.00N/A8New cost 2Per item$10.00N/A9New cost 3per room$100.00N/A
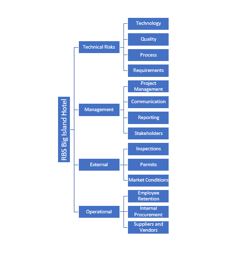
Risk Register:
ABCDEFGH1Risk IDRisk DescriptionRisk categoryProbabilityImpactRisk RatingEMV costEMV Duration2R1Construction delays due to increment weatherScheduleHighHigh16$2400010 days3R2Shortage of skilled laborResourcesModerateHigh12$180006 weeks4R3Increased competition from neighboring hotelsMarketModerateModerate9-$9000N/A


Heat Map: RISK MANAGEMENT HEAT MAP Threats
Step by Step Solution
There are 3 Steps involved in it
Get step-by-step solutions from verified subject matter experts
