Question: Please write a report containing the following points:_ 1_ introduction 2_ process Background 3_ process description 4_ description 5_ problem statement 6_ simulation Results and













Please write a report containing the following points:_ 1_ introduction 2_ process Background 3_ process description 4_ description 5_ problem statement 6_ simulation Results and Discussion 7- analysis and Discussion of the Simulation Results 8_ Answer to questions 9_ discussion 10_ conditions 11_ References
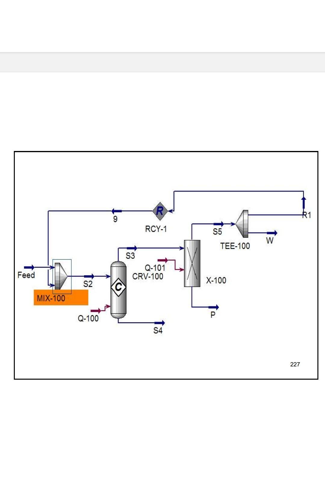
Example 4 In the process shown below, the feed stream is composed of 50%(mol)HCl,48%(mol) C2H4 and 2% (mol) N2 at 100kgmol/hr,25C and 1 atm. Since the reaction C2H4+HClC2H2Cl achieves only 90mol% conversion, the ethylchloride product is separated from the unreacted reactants and the latter are recycled. The separation is performed in a distillation column, where a perfect separation is reached. The process is operated at the atmospheric pressure and pressure drops within the unit operations may be ignored. To prevent the accumulation of inerts in the process, 10kmol/hr is purged by stream 4I c
Step by Step Solution
There are 3 Steps involved in it
Get step-by-step solutions from verified subject matter experts
