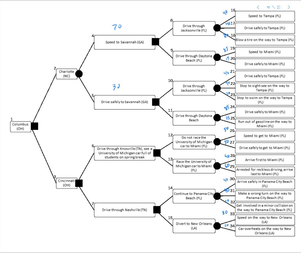
Question: Problem #1 - Spring Break Road Trip (Decision Trees) Node Probability Time of event Value # (Hours) happening 1 2 3 4 p = (0.70)



Step by Step Solution
There are 3 Steps involved in it
1 Expert Approved Answer
Step: 1 Unlock
Question Has Been Solved by an Expert!
Get step-by-step solutions from verified subject matter experts
Step: 2 Unlock
Step: 3 Unlock
