Question: Product Total demand/6 months Month information Hours worked Allowable breaks Machine efficiency 1 13000 10 days for this product Two 8 hour shifts One 30
| Product | Total demand/6 months | Month information | Hours worked | Allowable breaks | Machine efficiency |
| 1 | 13000 | 10 days for this product | Two 8 hour shifts | One 30 min paid break per shift | 91% |

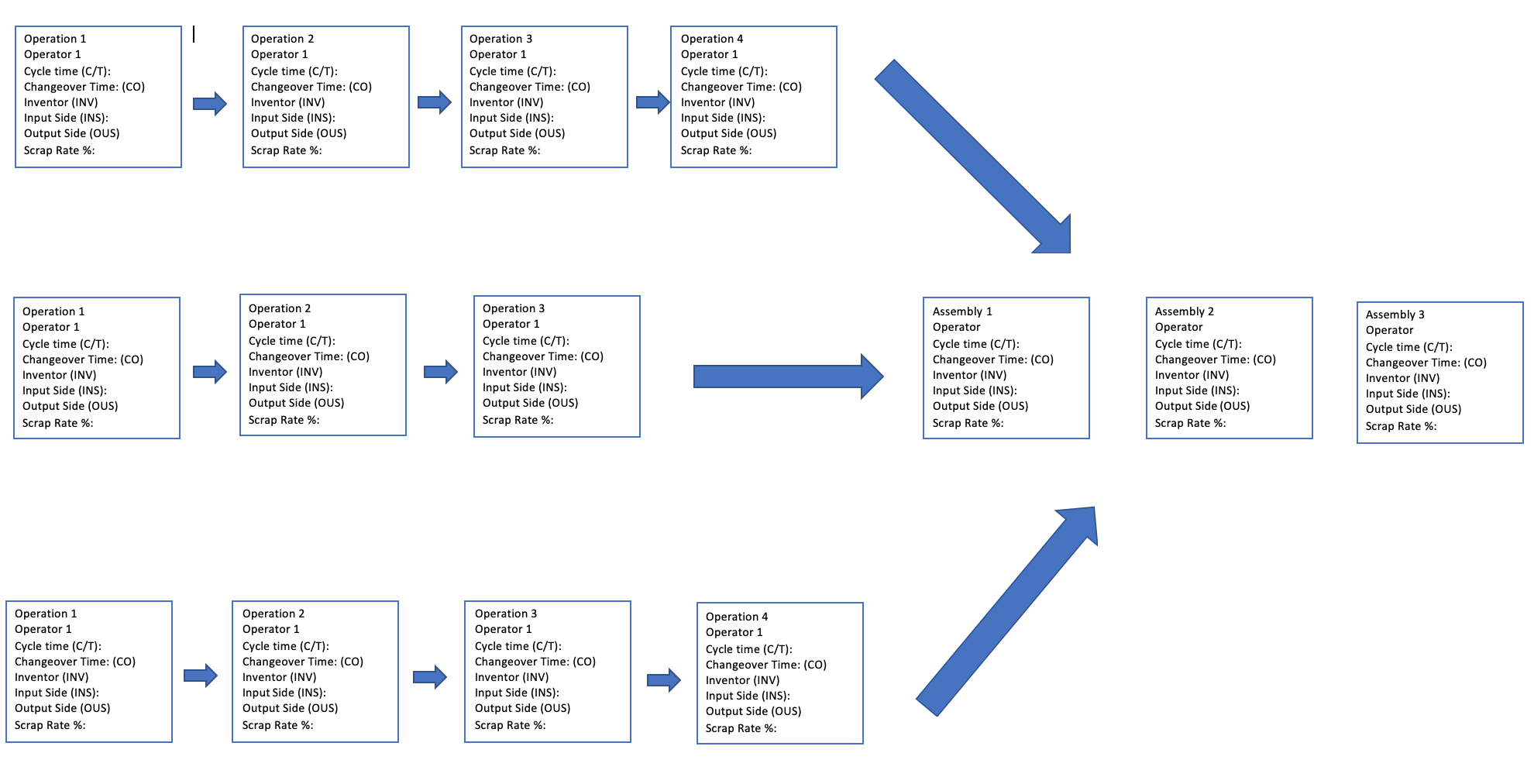
The factory has 4 production lines for producing three types of components.
Line 1: Stainless Steel Sheet Metal Components
Line 2: Fabrication of Main Frame items with Stainless steel angles and Plates
Line 3. Steel Casting, machining and fabrication other accessories
Line 4 is basically assembly line for assembling the products 1,2, and 3
Complete a Value Stream MAP showing the following information
a) Compute Takt time
b) Prepare Current State Value Stream Map
c) Show Time line for current state map,
d) Inventory Triangles and Inventory in Time scale in the time lines,
e) Analyze Current State Metrics (Total Lead time, Total Value added time, Overall Scrap rate, %, Overall Manpower; %VAT)
f) Prepare kaizen step-based improvement plan Map
g) Future State map with Time line, inventory triangles, Total Lead time, Value added time, and analysis of metrics
Operation 1 Operator 1 Cycle time (C/T): Changeover Time: (CO) Inventor (INV) Input Side (INS): Output Side (OUS) Scrap Rate %: Operation 2 Operator 1 Cycle time (C/T): Changeover Time: (CO) Inventor (INV) Input Side (INS): Output Side (OUS) Scrap Rate %: Operation 3 Operator 1 Cycle time (C/T): Changeover Time: (CO) Inventor (INV) Input Side (INS): Output Side (OUS) Scrap Rate %: Operation 4 Operator 1 Cycle time (C/T): Changeover Time: (CO) Inventor (INV) Input Side (INS): Output Side (OUS) Scrap Rate %: Operation 1 Operator 1 Cycle time (C/T): Changeover Time: (CO) Inventor (INV) Input Side (INS): Output Side (OUS) Scrap Rate %: Operation 2 Operator 1 Cycle time (C/T): Changeover Time: (CO) Inventor (INV) Input Side (INS): Output Side (OUS) Scrap Rate %: Operation 3 Operator 1 Cycle time (C/T): Changeover Time: (CO) Inventor (INV) Input Side (INS): Output Side (OUS) Scrap Rate %: Assembly 1 Operator Cycle time (C/T): Changeover Time: (CO) Inventor (INV) Input Side (INS): Output Side (OUS) Scrap Rate %: Assembly 2 Operator Cycle time (C/T): Changeover Time: (CO) Inventor (INV) Input Side (INS): Output Side (OUS) Scrap Rate %: Assembly 3 Operator Cycle time (C/T): Changeover Time: (CO) Inventor (INV) Input Side (INS): Output Side (OUS) Scrap Rate %: Operation 1 Operator 1 Cycle time (C/T): Changeover Time: (CO) Inventor (INV) Input Side (INS): Output Side (OUS) Scrap Rate %: Operation 2 Operator 1 Cycle time (C/T): Changeover Time: (CO) Inventor (INV) Input Side (INS): Output Side (OUS) Scrap Rate %: Operation 3 Operator 1 Cycle time (C/T): Changeover Time: (CO) Inventor (INV) Input Side (INS): Output Side (OUS) Scrap Rate %: Operation 4 Operator 1 Cycle time (C/T): Changeover Time: (CO) Inventor (INV) Input Side (INS): Output Side (OUS) Scrap Rate %: Operation 1 Operator 1 Cycle time (C/T): Changeover Time: (CO) Inventor (INV) Input Side (INS): Output Side (OUS) Scrap Rate %: Operation 2 Operator 1 Cycle time (C/T): Changeover Time: (CO) Inventor (INV) Input Side (INS): Output Side (OUS) Scrap Rate %: Operation 3 Operator 1 Cycle time (C/T): Changeover Time: (CO) Inventor (INV) Input Side (INS): Output Side (OUS) Scrap Rate %: Operation 4 Operator 1 Cycle time (C/T): Changeover Time: (CO) Inventor (INV) Input Side (INS): Output Side (OUS) Scrap Rate %: Operation 1 Operator 1 Cycle time (C/T): Changeover Time: (CO) Inventor (INV) Input Side (INS): Output Side (OUS) Scrap Rate %: Operation 2 Operator 1 Cycle time (C/T): Changeover Time: (CO) Inventor (INV) Input Side (INS): Output Side (OUS) Scrap Rate %: Operation 3 Operator 1 Cycle time (C/T): Changeover Time: (CO) Inventor (INV) Input Side (INS): Output Side (OUS) Scrap Rate %: Assembly 1 Operator Cycle time (C/T): Changeover Time: (CO) Inventor (INV) Input Side (INS): Output Side (OUS) Scrap Rate %: Assembly 2 Operator Cycle time (C/T): Changeover Time: (CO) Inventor (INV) Input Side (INS): Output Side (OUS) Scrap Rate %: Assembly 3 Operator Cycle time (C/T): Changeover Time: (CO) Inventor (INV) Input Side (INS): Output Side (OUS) Scrap Rate %: Operation 1 Operator 1 Cycle time (C/T): Changeover Time: (CO) Inventor (INV) Input Side (INS): Output Side (OUS) Scrap Rate %: Operation 2 Operator 1 Cycle time (C/T): Changeover Time: (CO) Inventor (INV) Input Side (INS): Output Side (OUS) Scrap Rate %: Operation 3 Operator 1 Cycle time (C/T): Changeover Time: (CO) Inventor (INV) Input Side (INS): Output Side (OUS) Scrap Rate %: Operation 4 Operator 1 Cycle time (C/T): Changeover Time: (CO) Inventor (INV) Input Side (INS): Output Side (OUS) Scrap Rate %Step by Step Solution
There are 3 Steps involved in it
Get step-by-step solutions from verified subject matter experts
