Question: Question: Flowchart 1 (FI) - Order process Purchasing Staff Computer Purchasing Manager Each morning & approx. every 2-3 hours during day Emails Requests emails from
Question:












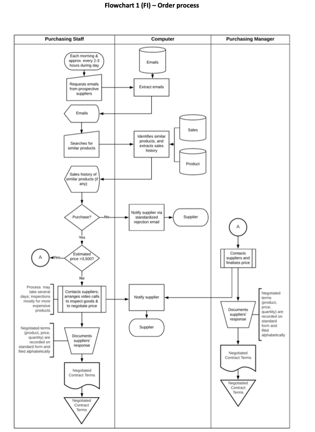
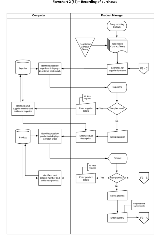
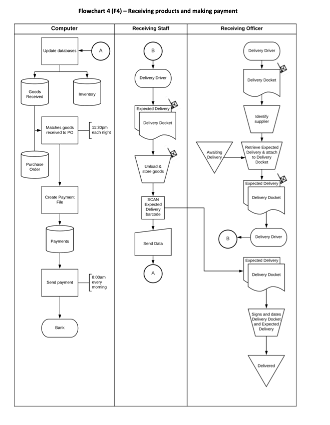
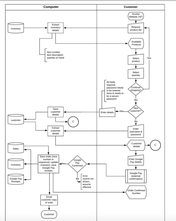
Flowchart 1 (FI) - Order process Purchasing Staff Computer Purchasing Manager Each morning & approx. every 2-3 hours during day Emails Requests emails from prospective Extract emails suppliers Emails Sales identifies similar Searches for products, and similar products extracts sales history Product Sales history of similar products of Purchase? Notity supplier via standardized Supplier rejection email Estimated Contacts price >3,5007 suppliers and finalises price Process may The several Contacts suppliers days; inspections arranges video calls Negotiated mostly for more to inspect goods & Notify supplier (product expensive to negotiate price price, Products Documents suppliers' quantity) are response recorded on standand Negotiated terms Supplier form and filed (product. price quantity) are Documents alphabetically recorded on suppliers' standard form and response Med alphabetically Negotiated Contract Terms Negotiated Contract Terms Contract Terms Negotiated Contract TermsFlowchart 2 (F2) - Recording of purchases Computer Product Manager Every morning 8:30am Negotiated Negotiated Contract Contract Terms Toms Identifies possible Supplier suppliers & displays Searches for F3 - C in order of best match supplier by naime Suppliers All fields required Identifies next supplier number and Enter supplier -Yes Supplier new? adds new supplier details Identities possible Product products & displays Enter product In match order description Select supplier Product All Selda required Identifies next product number and Enter product _Yes nods new product details New product F3 - B No Select product Required field Numers only Enter quantity F3 - AFlowchart 3 (F3) - Recording of purchases (continued) Computer Product Manager F2 - A Purchase Creates Purchase Another product? F2 - B Order Order Inventory Updates Inventory and Product Data store Product Creates and prints Retrieves "More expected delivery expected Negotiated delivery Contract Yes F2 - C report reports Terms? Expected Delivery Amaking Sorted By (including Delivery supplier barcode Fame (alphabetical) End of day Negotiated Contract Terms Processed Negotiated Contract TermsFlowchart 4 (F4) - Receiving products and making payment Computer Receiving Staff Receiving Officer Update databases Delivery Driver Delivery Driver Delivery Docket Goods Received Inventory Expected Deliver Identity Delivery Docket supplier Matches goods 11:30pm received to PO each night Retrieve Expected Awaiting Delivery & attach Delivery to Delivery Purchase Docket Order Unload & store goods Expected Delivery Create Payment SCAN Delivery Docket File Expected Delivery baroode Payments Delivery Driver Send Data B Expected Delivery 8:00am Delivery Docket Send payment every morning signs and dates Delivery Docket Bank and Expected Delivery DeliveredComputer Customer Access Website 24/7 Extract Inventory inventory Request details product list Available Products Item number hem description quantity on hand Select product Select quantity Al Beths required, password needs continue to be entered hopping? twice & needs to be a secure password Save customer Enter details -Yes customer? details customer Extract Enter customer details password Customer details Sales Save order (next number in Google Enter Google sequence): update Pay Pay details inventory. save Confirmed Google Pay receipts Google Pay Error (external Google Pay routing not confirmation Receipts shown Checine Order Confirmed Number Email customer copy of order CustomerBrief [Background to RGD) RGD is an online discounter whose primary line of business is bulk-buying excess inventory products from other retailers or manufacturers at a 60-90% discount for payment on delivery. RGD can secure such steep discounts because the retailers it buys from have either advertised the discontinuance of certain product lines {i.e., the products which they sell to RGD} or because the manufacturers ofthose products are about to relocate overseas. A few weeks ago, RGD's shipping staff noticed that customers are purd'lasing products that the company does not have in its warehouse. After watching all the security footage and warehouse access logs warehouse, RGD's management is confident that theft can be ruled out as a potential cause for non-existing products. RGD would like your team to assess the strengths and weaknesses of its current processes. Since the missing inventory problem has been detected at the picking stage, the cause must be in an earlier, related process. Your evaluation of the process will be based on both the operational goal (purchase goods at the lowest price and payfor the correct goods on time} and the information reliability goals. While you are evaluating RGD's processes, management would like you to identify any other weaknesses discovered [i.e., aside from the missing inventory problem). RGD requests that you make process improvement recommendations and identify how to measure the impact of those recommended changes. At least one KPI should relate to the causels] ofthe inventory shortage. Your team has been supplied with the following owcharts to conduct your analysis: Your team has been supplied with the following flowcharts to conduct your analysis: Flowchart 1 Order process Flowchart 2 Recording of purchases Flowchart 3 Recording of purchases {continued} Flowchart 4 Receiving products and making payment Flowchart 5 Sales process In addition to the flowcharts, RGD has provided the following information: Difference between inventory data store and product data store Due to the nature of RGD's business, the company has no \"standard\" inventory {they buy whatever they can get at steep discounts]. Due to this, RGD maintains both an inventory database and a product database. An E-R diagram [not provided} reveals that the attributes of the Inventory database include (among others]: I Items currently on hand I Items to be delivered {on order but not delivered} I Items committed {items sold but not yet shipped]. Upon creation of the purchase order, the inventory database is updated to reflect the new \"items to be delivered\". These are then transferred to \"items currently on hand\" when the Expected Delivery barcode is scanned by RGD's warehouse staff. The inventory database is therefore used to track what is in the warehouse. For purchasing decisions, RGD uses the which contains a list of every product that RGD has ever stocked. RGD uses the product database to estimate how quickly a product will sell; to determine the expected sales price; and to track previous purchase prices for that specic product as well as similar products. An E-R diagram {not provided} reveals that the attributes of the product database include {among others}: In Product description I Average price paid I Last price paid I Average price sold In Last sales price I Average days to sell Purchasing Purchasing staff are authorized to make purchases of less than $3,500; purchases of $3,500 or more need to be approved by the purchasing manager. Every purchase is individually assessed (i.e., a case- by-case decision). Each purchasing staff is specialised in a product line (e.g., one specialises in fitness equipment and another in electronics). The purchasing manager who has been with the company since inception in 2003, has no purchasing limit. RGD has provided the following figures (based on last year's data) to illustrate its purchasing history: Purchase frequency based on total size of purchase 24% 32% 14% 11% 19% 0-$875 - $876-$1750 = $1,751 - $2,625 = $2,626 - $3,500 Greater than $3,500Purchases based on value of items 8096 F'Oili: 50% 50% 40% 30% 20% 0% _ 0535.01 33501-58150 $87.51 - $175 $136.01 - $1.750 Greater than SHED Percentage of total items Value of item RGD primarily relies on other businesses approaching them with possible purchases. However, the company also has relationships with consulting rms that assist other businesses to relocate overseas and with industry analysts that can provide insights about various firms' likely abandonment ofcertain product lines. RGD occasionally uses the information provided by these consulting firms and industry analysts to introduce themselves to potential suppliers. Most purchases are done on a \"lot\" basis. That is, RGD either buys everything available or none of it. It is only for unusually large quantities that RGD commits to a "partial buy\". "Partial buy\" purchases account for approximately 10-15% of RGD's total purchases. Most purchases are done on a "lot\" basis. That is, RGD either buys everything available or none of it. It is only for unusually large quantities that RGD commits to a "partial buy". "Partial buy" purchases account for approximately 10-15% of RGD's total purchases. As an online discounter, RGD is well-known for prompt payment. Purchases are confirmed by a "verbal agreement\" between the supplier and RGD's purchasing staff [or RGD's purchasing manager}. All suppliers are paid on delivery, which has earned RGD an excellent reputation {most suppliers look for quick cash to free up their warehouses}. Further contributing to RGD's outstanding reputation is the fact that RGD has never defaulted on its verbal agreements. Not surprisingly, RGD is usually the rst online discounter approached when a supplier [i.e., a company with excess inventory or one that is about to relocate overseas] wants to strike a deal. RGD's customers know that they are always going to get a good price; however, they do not know what will be available before accessing RGD's website. 2a. An assessment of the strengths and mamesses of Ridiculously Goocl Deals' {HGD's} process. This section will assess the extent to which RGD's process achieves the primary goal {purchase goods at the lowest price and pay for the correct goods on time] and the information reliability goals {i.e., validity, accuracy, and completeness}. It should also include explanations to support the assessment
Step by Step Solution
There are 3 Steps involved in it
Get step-by-step solutions from verified subject matter experts
