Question: QUESTION: FOR THE SALES ORDERING PROCESS: 1. Identify specific risks in the sales ordering process (at least 3). 2. Create a specific detective control for







QUESTION:
FOR THE SALES ORDERING PROCESS:
1. Identify specific risks in the sales ordering process (at least 3).
2. Create a specific detective control for each risk you identified in question 1 AND create a specific preventive control for each risk you identified in question 1. So each risk will have 2 corresponding controls. Be sure to clearly identify and explain each control as either detective or preventative.
FOR THE SHIPPING PROCESS:
(Important note, SHIPPING, and SALES INVOICING are separate revenue/sales sub-processes, even though the case puts the information together. This part is about the SHIPPING sub-process ONLY, not invoicing. Your answers should be about the SHIPPING process ONLY. If you write risks or controls for the invoicing process it will be WRONG).
1. Identify specific risks in the shipping process (at least 3).
2. Create a specific detective control for each risk you identified in question 1 AND create a specific preventive control for each risk you identified in question 1. So each risk will have 2 corresponding controls. Be sure to clearly identify and explain each control as either detective or preventative.
( WRITE IN YOUR WORDS AND INCLUDE ALL MAJOR INFORMATION) ( if you zoom in to the diagram you will be able to see and don't have use that much diagram.)
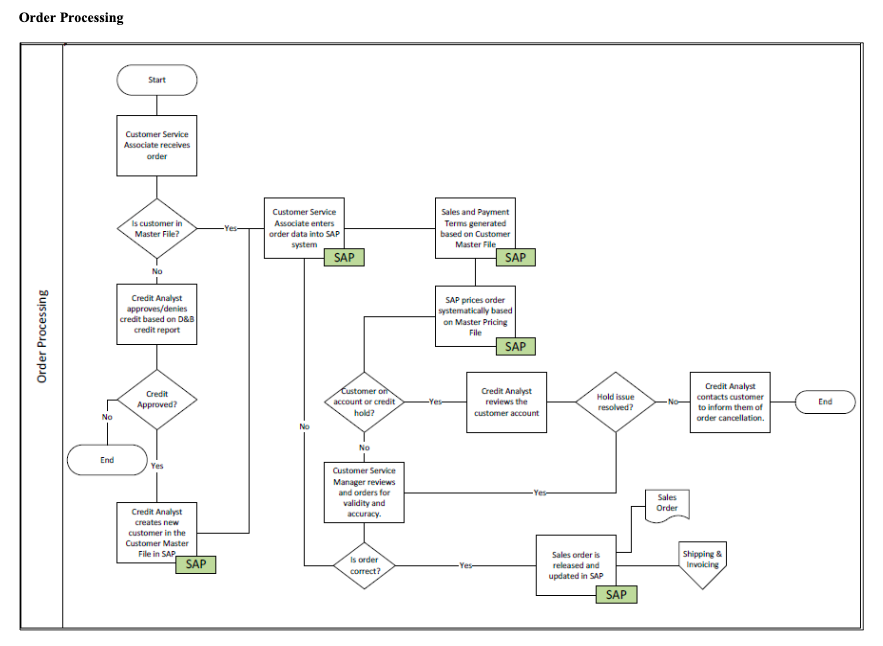
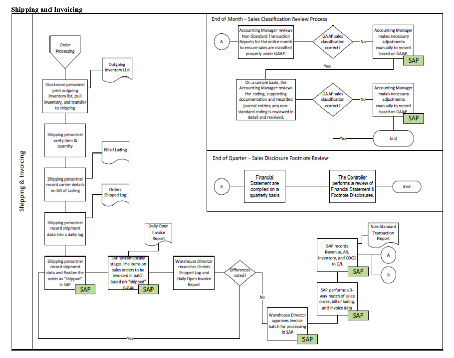
Controlling Revenue An engagement team is planning the audit of Always Better Care Company (ABC or the Company"), an SEC registrant that develops, manufactures, and sells a range of products related to personal health and well-being. The engagement team is performing an integrated audit for the year ended December 31, 2015, in accordance with the standards of the PCAOB. This is the first year the team will serve as the auditors of the Company Paragraph .28 of PCAOB Auditing Standard 2201, An Audit of Internal Control Over Financial Reporting That Is Integrated With an Audit of Financial Statements (PCAOB AS 2201) (formerly PCAOB Auditing Standard 5), states, the auditor should identify significant accounts and disclosures and their relevant assertions." Accordingly, the engagement team has identified revenue as a significant account balance. In addition, paragraph .34 of PCAOB AS 2201 (formerly PCAOB AS 5) states: To further understand the likely sources of potential misstatements, and as a part of selecting the controls to test, the auditor should achieve the following objectives- Understand the flow of transactions related to the relevant assertions, including how these transactions are initiated, authorized processed, and recorded; Verify that the auditor has identified the points within the company's processes at which a misstatement- including a misstatement due to fraud-could arise that, individually or in combination with other misstatements, would be material; Identify the controls that management has implemented to address these potential misstatements; and Identify the controls that management has implemented over the prevention or timely detection of unauthorized acquisition, use, or disposition of the company's assets that could result in a material misstatement of the financial statements In summary, the objective of understanding probable sources of misstatement is three- fold: 1. Understand the process. 2. Determine that the risks of material misstatement identified are complete and appropriate. 3. Identify and understand the controls that address the identified risks. Obtaining a robust understanding of the flow of transactions for significant accounts and disclosures is the foundation for (1) identifying the points at which a material misstatement can occur and (2) identifying the controls that mitigate those potential misstatements. To obtain an understanding of the flow of transactions in the revenue of ABC, the engagement team has obtained a revenue process narrative and revenue process flow diagram from the Company (see Handout 1). Process flow diagrams are a tool we can use to depict the process to initiate, authorize, process, record, and report transactions; the points within the process at which misstatements could occur; and control activities that are designed to prevent or detect such misstatements, including providing greater transparency to segregation of duties. These diagrams also depict the relevant systems and information produced by the entity. Below is an excerpt from ABC's revenue process narrative and process flow diagram. For this excerpt, only two of the five sub-processes are included: (1) order processing and (2) shipping and invoicing (sales returns, payment processing, and monitoring of accounts receivables have been excluded). Revenue Order Processing Orders are received via fax, mail, e-mail, or phone. Customer service associates (CSAs) are responsible for monitoring incoming orders that arrive at the business center. All faxes and postal mail are electronically converted by CSAs and input into the system. Telephone orders are directed to a central call number and an available CSA takes the order information. All orders must be created with reference to a customer account that is established in the customer master file within SAP, the Company's information technology system. If an order is received for a nonexisting account, the new-account procedure is followed whereby a credit analyst reviews the credit worthiness of the customer on the basis of a Dun & Bradstreet credit report. When credit is denied, the order process ends and the customer is notified of the credit decision. If credit is extended, a credit analyst creates a new customer account in the customer master file and requests that a CSA process the order. When an order is entered in SAP, "sold to" and "ship to fields must be populated with a valid customer number that matches the established customer number in the customer master file. Fields for sales and payment terms are automatically populated with the information contained in the customer master file in SAP. All line items on the sales order are systematically populated based on the information in the master pricing file. Sales orders are configured with the following mandatory fields: sales order type (e.g., a rush order or a stock order), order source (e.g., fax, mail, e-mail, phone), sales organization, sold-to and ship-to account numbers, item quantities, material numbers, and purchase order number. The balance of the information is automatically extracted from the customer master file or pricing master file records. Sales to customers with nonstandard payment or shipping terms are automatically flagged in SAP; the flags are used in the shipping and invoicing process to generate exception reports for management review. Pricing for each customer may differ on the basis of negotiated contracts, which are configured against the master pricing file with customer-specific discounts applied. When orders are placed on hold because of an account or credit hold, the credit department is notified. A credit analyst will review the hold and determine whether the hold can be resolved. If the hold cannot be resolved, the credit analyst will notify the customer of the order cancellation, thus ending the order-entry process. If after an investigation the hold can be resolved, the credit analyst will release the hold and submit the order to a customer service manager for review. All processed orders must be reviewed and approved by a customer service manager before they are submitted for shipping and invoicing. If errors are discovered, they are resolved by the CSAs and the order is resubmitted through the process. After a sales order is approved, it is released and updated in SAP Shipping and Invoicing After a sales order is approved, the data is transferred automatically from the order entry system to the shipping and invoicing modules in SAP. Outgoing inventory lists are printed by the stockroom personnel. Outgoing inventory list quantities are populated systematically based on information defined in the approved sales orders. The product ordered is pulled from the warehouse by shipping personnel according to the information defined on the outgoing inventory lists. The shipping personnel will verify the information, such as item and quantity, and package the item for shipment. After the order is prepared for shipment, the shipping personnel prepare a bill of lading including the carrier information using a pre-numbered bill of lading form. The bills of lading are on carbon paper which contain multiple copies of the bill of lading. Shipments of goods to customers are logged; this is completed by using carbon copies of the pre- numbered bill of lading documents and manually entering information from the bill of lading document in a spreadsheet that is maintained by shipping clerks. The spreadsheet is referred to as the orders shipped log." Another copy is forwarded to shipping data entry personnel who confirm the order as shipped, thus completing the shipping process within the system. Once an order is marked as shipped, line items in the sales order will change automatically in the system, which will result in closing the shipped lines and staging of the line items to be invoiced. Only the lines on the sales order that ship will be invoiced. Open lines are back-ordered and will remain open until those items are shipped. The only other way to close a line on an order is to reject the line, which requires approval by a customer service manager. Each day, the SAP system compiles the staged invoices in a daily open invoice report. The orders shipped log and the daily open invoice report are reviewed by the warehouse director daily to verify that all orders shipped have also been included in the invoicing batch. The warehouse director compares the shipments recorded on the daily open invoice report to the shipments logged on the manual orders shipped log as being shipped to a customer. If differences are noted, the warehouse director works with shipping personnel to ensure shipments are recorded in the system accurately. If no differences are noted, the batch is approved in SAP for invoice processing. The warehouse director's review consists of the following steps: The warehouse director verifies that all bills of lading for a specific day are included in the orders shipped log. This verification is performed by comparing the ending pre-numbered bill of lading from the prior day to the start of the pre- numbered bills of lading for the current day and then comparing the ending pre- numbered bill of lading for the current day to the bill of lading detail to verify that the last pre-numbered bill of lading for the date was properly included. This step ensures that all numbers in the sequence are properly accounted for. The warehouse director reconciles the daily open invoice report to the daily orders shipped log and verifies that all shipments listed in the orders shipped log were also listed in the daily open invoice report for the same day. The warehouse director evidences his review by writing check marks (or some other form of indication) beside each reconciled customer shipment listed on the reports and by signing and dating the reports upon completion of his review. When any discrepancy exists as a result of his reconciliation of the daily open invoice report and the orders shipped log, the warehouse director writes an "X" (or some other form of indication) beside the line item and investigates the discrepancy. For each discrepancy, the warehouse director works with shipping personnel to resolve the difference. Documentary evidence is obtained to support the resolution of the difference. Invoicing is performed nightly via SAP through a systematic batch process. The SAP system performs a three-way match; invoices can only be processed when there is a systematic matching of the purchase order and bill of lading/shipped status, completing a three-way match to generate the invoice. The invoice generation process (1) updates the general ledger, (2) records the sale (recognizes the revenue) and the receivable, (3) relieves the inventory, and (4) records cost of goods sold. As part of the nightly batch process, the SAP system generates a report that lists every flagged transaction that contains nonstandard sales or shipping terms; this report is called the nonstandard transaction report." Revenue is recognized at the time of invoicing because the Company's standard sales terms are defined as free on board (FOB) shipping point. At the end of the month, an accounting manager reviews all daily nonstandard transaction reports that were generated during the month; any nonstandard sales terms (e.g., FOB destination) are reviewed in detail to ensure sales are classified properly under GAAP. If corrections are necessary, the accounting manager makes manual adjustments to reflect proper GAAP classification of the transaction. After nonstandard terms are reviewed, the accounting manager samples 50 sales transactions to evaluate the coding, supporting documentation, and journal entries made to the general ledger for all sales that are booked; any nonstandard coding is reviewed in detail and resolved to ensure sales are classified properly under GAAP. If corrections are necessary, the accounting manager makes appropriate manual adjustments to reflect proper GAAP classification of the transaction. Refer to Handout 1 for the Order Processing and Shipping & Invoicing Process Flow Diagrams. Order Processing Start Customer Service Associate receives order Is customer in Master File? -Yes Customer Service Associate enters order data into SAP system Sales and Payment Terms generated based on Customer Master File SAP SAP No Order Processing Credit Analyst approves/denies credit based on D&B credit report SAP prices order systematically based on Master Pricing File SAP Credit Approved? Customer on account or credit hold? Yes Credit Analyst reviews the customer account Hold issue resolved? No Credit Analyst contacts customer to inform them of order cancellation End No No No End Yes Customer Service Manager reviews and orders for validity and accuracy . Yes- Sales Order Credit Analyst creates new customer in the Customer Master File in SAP SAP Is order correct? Shipping & Invoicing -Yes Sales order is released and updated in SAP SAP Shipping and Invoicing End of Month - Sales Classification Review Process Accounting Manager reviews Non Standard Transaction GAAP sales Reports for the entire month classification to ensure sales are classified correct? properly under GMP. -No Order Processing Accounting Manager makes necessary adjustments manually to record based on GAAP SAP Outgoing Inventory List Yes Stockroom personnel print outgoing inventory list, pull Inventory, and transfer to shipping On a sample basis, the Accounting Manager reviews the coding, supporting documentation and recorded journal entries; any non standard coding is reviewed in detal and resolved GAAP sales classification correct? -No Accounting Manager makes necessary adjustments manually to record based on GAAP. SAP Shipping personnel verify item & quantity End Bill of Lading End of Quarter - Sales Disclosure Footnote Review Shipping & Invoicing Shipping personnel record carrier details on Bill of Lading Financial Statement are complied on a quarterly basis Orders Shipped Log The Controller performs a review of Financial Statement & Footnote Disclosures End hipping personnel record shipment data into a daily log Daily Open Invoice Report Non-Standard Transaction Report Shipping personnel record shipment data and finalize the order as "shipped in SAP SAP SAP systematically stages line items on sales orders to be invoiced in batch based on shipped status SAP Warehouse Director reconciles Orders Shipped Log and Daily Open Invoice Report SAP records Revenue, AR Inventory, and COGS to G/L SAP Differences noted? SAP performs a 3 way match of sales order, bill of lading. and invoice data SAP Warehouse Director approves Invoice batch for processing in SAP SAP -Yes Controlling Revenue An engagement team is planning the audit of Always Better Care Company (ABC or the Company"), an SEC registrant that develops, manufactures, and sells a range of products related to personal health and well-being. The engagement team is performing an integrated audit for the year ended December 31, 2015, in accordance with the standards of the PCAOB. This is the first year the team will serve as the auditors of the Company Paragraph .28 of PCAOB Auditing Standard 2201, An Audit of Internal Control Over Financial Reporting That Is Integrated With an Audit of Financial Statements (PCAOB AS 2201) (formerly PCAOB Auditing Standard 5), states, the auditor should identify significant accounts and disclosures and their relevant assertions." Accordingly, the engagement team has identified revenue as a significant account balance. In addition, paragraph .34 of PCAOB AS 2201 (formerly PCAOB AS 5) states: To further understand the likely sources of potential misstatements, and as a part of selecting the controls to test, the auditor should achieve the following objectives- Understand the flow of transactions related to the relevant assertions, including how these transactions are initiated, authorized processed, and recorded; Verify that the auditor has identified the points within the company's processes at which a misstatement- including a misstatement due to fraud-could arise that, individually or in combination with other misstatements, would be material; Identify the controls that management has implemented to address these potential misstatements; and Identify the controls that management has implemented over the prevention or timely detection of unauthorized acquisition, use, or disposition of the company's assets that could result in a material misstatement of the financial statements In summary, the objective of understanding probable sources of misstatement is three- fold: 1. Understand the process. 2. Determine that the risks of material misstatement identified are complete and appropriate. 3. Identify and understand the controls that address the identified risks. Obtaining a robust understanding of the flow of transactions for significant accounts and disclosures is the foundation for (1) identifying the points at which a material misstatement can occur and (2) identifying the controls that mitigate those potential misstatements. To obtain an understanding of the flow of transactions in the revenue of ABC, the engagement team has obtained a revenue process narrative and revenue process flow diagram from the Company (see Handout 1). Process flow diagrams are a tool we can use to depict the process to initiate, authorize, process, record, and report transactions; the points within the process at which misstatements could occur; and control activities that are designed to prevent or detect such misstatements, including providing greater transparency to segregation of duties. These diagrams also depict the relevant systems and information produced by the entity. Below is an excerpt from ABC's revenue process narrative and process flow diagram. For this excerpt, only two of the five sub-processes are included: (1) order processing and (2) shipping and invoicing (sales returns, payment processing, and monitoring of accounts receivables have been excluded). Revenue Order Processing Orders are received via fax, mail, e-mail, or phone. Customer service associates (CSAs) are responsible for monitoring incoming orders that arrive at the business center. All faxes and postal mail are electronically converted by CSAs and input into the system. Telephone orders are directed to a central call number and an available CSA takes the order information. All orders must be created with reference to a customer account that is established in the customer master file within SAP, the Company's information technology system. If an order is received for a nonexisting account, the new-account procedure is followed whereby a credit analyst reviews the credit worthiness of the customer on the basis of a Dun & Bradstreet credit report. When credit is denied, the order process ends and the customer is notified of the credit decision. If credit is extended, a credit analyst creates a new customer account in the customer master file and requests that a CSA process the order. When an order is entered in SAP, "sold to" and "ship to fields must be populated with a valid customer number that matches the established customer number in the customer master file. Fields for sales and payment terms are automatically populated with the information contained in the customer master file in SAP. All line items on the sales order are systematically populated based on the information in the master pricing file. Sales orders are configured with the following mandatory fields: sales order type (e.g., a rush order or a stock order), order source (e.g., fax, mail, e-mail, phone), sales organization, sold-to and ship-to account numbers, item quantities, material numbers, and purchase order number. The balance of the information is automatically extracted from the customer master file or pricing master file records. Sales to customers with nonstandard payment or shipping terms are automatically flagged in SAP; the flags are used in the shipping and invoicing process to generate exception reports for management review. Pricing for each customer may differ on the basis of negotiated contracts, which are configured against the master pricing file with customer-specific discounts applied. When orders are placed on hold because of an account or credit hold, the credit department is notified. A credit analyst will review the hold and determine whether the hold can be resolved. If the hold cannot be resolved, the credit analyst will notify the customer of the order cancellation, thus ending the order-entry process. If after an investigation the hold can be resolved, the credit analyst will release the hold and submit the order to a customer service manager for review. All processed orders must be reviewed and approved by a customer service manager before they are submitted for shipping and invoicing. If errors are discovered, they are resolved by the CSAs and the order is resubmitted through the process. After a sales order is approved, it is released and updated in SAP Shipping and Invoicing After a sales order is approved, the data is transferred automatically from the order entry system to the shipping and invoicing modules in SAP. Outgoing inventory lists are printed by the stockroom personnel. Outgoing inventory list quantities are populated systematically based on information defined in the approved sales orders. The product ordered is pulled from the warehouse by shipping personnel according to the information defined on the outgoing inventory lists. The shipping personnel will verify the information, such as item and quantity, and package the item for shipment. After the order is prepared for shipment, the shipping personnel prepare a bill of lading including the carrier information using a pre-numbered bill of lading form. The bills of lading are on carbon paper which contain multiple copies of the bill of lading. Shipments of goods to customers are logged; this is completed by using carbon copies of the pre- numbered bill of lading documents and manually entering information from the bill of lading document in a spreadsheet that is maintained by shipping clerks. The spreadsheet is referred to as the orders shipped log." Another copy is forwarded to shipping data entry personnel who confirm the order as shipped, thus completing the shipping process within the system. Once an order is marked as shipped, line items in the sales order will change automatically in the system, which will result in closing the shipped lines and staging of the line items to be invoiced. Only the lines on the sales order that ship will be invoiced. Open lines are back-ordered and will remain open until those items are shipped. The only other way to close a line on an order is to reject the line, which requires approval by a customer service manager. Each day, the SAP system compiles the staged invoices in a daily open invoice report. The orders shipped log and the daily open invoice report are reviewed by the warehouse director daily to verify that all orders shipped have also been included in the invoicing batch. The warehouse director compares the shipments recorded on the daily open invoice report to the shipments logged on the manual orders shipped log as being shipped to a customer. If differences are noted, the warehouse director works with shipping personnel to ensure shipments are recorded in the system accurately. If no differences are noted, the batch is approved in SAP for invoice processing. The warehouse director's review consists of the following steps: The warehouse director verifies that all bills of lading for a specific day are included in the orders shipped log. This verification is performed by comparing the ending pre-numbered bill of lading from the prior day to the start of the pre- numbered bills of lading for the current day and then comparing the ending pre- numbered bill of lading for the current day to the bill of lading detail to verify that the last pre-numbered bill of lading for the date was properly included. This step ensures that all numbers in the sequence are properly accounted for. The warehouse director reconciles the daily open invoice report to the daily orders shipped log and verifies that all shipments listed in the orders shipped log were also listed in the daily open invoice report for the same day. The warehouse director evidences his review by writing check marks (or some other form of indication) beside each reconciled customer shipment listed on the reports and by signing and dating the reports upon completion of his review. When any discrepancy exists as a result of his reconciliation of the daily open invoice report and the orders shipped log, the warehouse director writes an "X" (or some other form of indication) beside the line item and investigates the discrepancy. For each discrepancy, the warehouse director works with shipping personnel to resolve the difference. Documentary evidence is obtained to support the resolution of the difference. Invoicing is performed nightly via SAP through a systematic batch process. The SAP system performs a three-way match; invoices can only be processed when there is a systematic matching of the purchase order and bill of lading/shipped status, completing a three-way match to generate the invoice. The invoice generation process (1) updates the general ledger, (2) records the sale (recognizes the revenue) and the receivable, (3) relieves the inventory, and (4) records cost of goods sold. As part of the nightly batch process, the SAP system generates a report that lists every flagged transaction that contains nonstandard sales or shipping terms; this report is called the nonstandard transaction report." Revenue is recognized at the time of invoicing because the Company's standard sales terms are defined as free on board (FOB) shipping point. At the end of the month, an accounting manager reviews all daily nonstandard transaction reports that were generated during the month; any nonstandard sales terms (e.g., FOB destination) are reviewed in detail to ensure sales are classified properly under GAAP. If corrections are necessary, the accounting manager makes manual adjustments to reflect proper GAAP classification of the transaction. After nonstandard terms are reviewed, the accounting manager samples 50 sales transactions to evaluate the coding, supporting documentation, and journal entries made to the general ledger for all sales that are booked; any nonstandard coding is reviewed in detail and resolved to ensure sales are classified properly under GAAP. If corrections are necessary, the accounting manager makes appropriate manual adjustments to reflect proper GAAP classification of the transaction. Refer to Handout 1 for the Order Processing and Shipping & Invoicing Process Flow Diagrams. Order Processing Start Customer Service Associate receives order Is customer in Master File? -Yes Customer Service Associate enters order data into SAP system Sales and Payment Terms generated based on Customer Master File SAP SAP No Order Processing Credit Analyst approves/denies credit based on D&B credit report SAP prices order systematically based on Master Pricing File SAP Credit Approved? Customer on account or credit hold? Yes Credit Analyst reviews the customer account Hold issue resolved? No Credit Analyst contacts customer to inform them of order cancellation End No No No End Yes Customer Service Manager reviews and orders for validity and accuracy . Yes- Sales Order Credit Analyst creates new customer in the Customer Master File in SAP SAP Is order correct? Shipping & Invoicing -Yes Sales order is released and updated in SAP SAP Shipping and Invoicing End of Month - Sales Classification Review Process Accounting Manager reviews Non Standard Transaction GAAP sales Reports for the entire month classification to ensure sales are classified correct? properly under GMP. -No Order Processing Accounting Manager makes necessary adjustments manually to record based on GAAP SAP Outgoing Inventory List Yes Stockroom personnel print outgoing inventory list, pull Inventory, and transfer to shipping On a sample basis, the Accounting Manager reviews the coding, supporting documentation and recorded journal entries; any non standard coding is reviewed in detal and resolved GAAP sales classification correct? -No Accounting Manager makes necessary adjustments manually to record based on GAAP. SAP Shipping personnel verify item & quantity End Bill of Lading End of Quarter - Sales Disclosure Footnote Review Shipping & Invoicing Shipping personnel record carrier details on Bill of Lading Financial Statement are complied on a quarterly basis Orders Shipped Log The Controller performs a review of Financial Statement & Footnote Disclosures End hipping personnel record shipment data into a daily log Daily Open Invoice Report Non-Standard Transaction Report Shipping personnel record shipment data and finalize the order as "shipped in SAP SAP SAP systematically stages line items on sales orders to be invoiced in batch based on shipped status SAP Warehouse Director reconciles Orders Shipped Log and Daily Open Invoice Report SAP records Revenue, AR Inventory, and COGS to G/L SAP Differences noted? SAP performs a 3 way match of sales order, bill of lading. and invoice data SAP Warehouse Director approves Invoice batch for processing in SAP SAP -Yes
Step by Step Solution
There are 3 Steps involved in it
Get step-by-step solutions from verified subject matter experts
